发布时间:2021-03-19 共1页
浙江关于做好 2021 年度监理工程师职业资格考试考务工作的通知,监理工程师报名时间:3月20日-29日,具体内容如下。
关于做好 2021 年度监理工程师职业资格考试考务工作的通知
各市及义乌市人事考试机构、省直和中央部属在浙有关单位:
根据住房和城乡建设部等四部门《关于印发〈监理工程师职业资格制度规定〉〈监理工程师职业资格考试实施办法〉的通知》(建人规〔2020〕3 号)和人社部人事考试中心《关于做好 2021 年度监理工程师职业资格考试考务工作的通知》(人考中心函〔2021〕5 号)精神,现将我省此项考试有关考务事项通知如下。
一、考试时间、科目设置及考点考试定于
2021 年 5 月 15 日至 16 日进行,
具体时间及科目为: 5 月 15 日
上午 9:00—11:00 建设工程合同管理
下午 2:00—5:00 建设工程目标控制(3 个专业)
5 月 16 日上午 9:00—11:00 建设工程监理基本理论和相关法规
下午 2:00—6:00 建设工程监理案例分析(3 个专业)
专业科目分为土木建筑工程、交通运输工程、水利工程 3 个专业类别,考生在报名时可根据实际工作需要选择。
考点设在各设区市,具体地点以准考证为准。
二、新旧考试过渡
在“建人规〔2020〕3 号”文件印发前,原监理工程师资格考试的《建设工程监理基本理论和相关法规》《建设工程合同管理》《建设工程质量、投资、进度控制》和《建设工程监理案例分析》4 个科目,分别对应现监理工程师职业资格考试的《建设工程监理基本理论和相关法规》《建设工程合同管理》《建设工程目标控制》和《建设工程监理案例分析》4 个科目。参加原监理工程师资格考试(级别为考全科)且有效期内的合格科目,其成绩按照新管理办法执行。
三、报考条件
(一)凡遵守中华人民共和国宪法、法律、法规,具有良好的业务素质和道德品行,具备下列条件之一者,可以申请参加监理工程师职业资格考试(级别为“考全科”):
1.具有各工程大类专业大学大专学历(或高等职业教育),从事工程施工、监理、设计等业务工作满 6 年;
2.具有工学、管理科学与工程类专业大学本科学历或学位,从事工程施工、监理、设计等业务工作满 4 年;
3.具有工学、管理科学与工程一级学科硕士学位或专业学位,从事工程施工、监理、设计等业务工作满 2 年;
4.具有工学、管理科学与工程一级学科博士学位。
(二)具备下列条件之一的,可免考《建设工程合同管理》和《建设工程监理基本理论和相关法规》2 门基础科目(级别为 “免二科”):
1.已取得公路水运工程监理工程师资格证书;
2.已取得水利工程建设监理工程师资格证书。
申请免考部分科目的人员在报名时应提供相应材料。
(三)已取得监理工程师一种专业职业资格证书的人员,报名参加其他专业科目考试的,可免考《建设工程合同管理》和《建设工程监理基本理论和相关法规》2 门基础科目(级别为“相应专业”)。
(四)报考条件中涉及专业工作时间期限的,均计算到报考当年年底。若以后学历报考的,之前的专业工作年限可以累计(全日制实习和成人脱产学习的时间不累计)。有关专业对照表登陆到中国人事考试网报考条件监理工程师职业资格考试专业对照表(http://www.cpta.com.cn/testConditio n/635.html)查看。
报考条件联系电话:0571-81956265、81956261。
四、获得证书(成绩合格证明)条件
参加全部 4 个科目考试(级别为“考全科”)的,须在连续 4 个考试年度内通过应试科目的考试,以及参加 2 门专业科目考试的(级别为“免二科”),须在连续 2 个考试年度内通过应试科目的考试,方可获得相应的资格证书(及电子成绩合格证明)。
已取得监理工程师一种专业资格证书,报考其他专业的 2 门专业科目考试的(级别为“相应专业”),须在连续 2 个考试年度内通过应试科目的考试,方可获得所选专业考试成绩合格证明,该证明作为注册时增加执业专业类别的依据。
五、告知承诺制报考有关规定
除个别在资格考试中有违纪(包括虚假承诺)行为尚在诚信记录期内的报考人员外,其他所有相关报考人员均可选择“采用告知承诺制方式”或选择“不采用告知承诺制方式”办理报名。
(一)“采用告知承诺制方式”的报考人员,在应试科目成绩合格后,只需进行网上公示,无需线上和到现场进行报考资格核查(个别有情况反映的除外)。
(二)“不采用告知承诺制方式”的报考人员(包括选择“不采用告知承诺制方式”、“撤回承诺”和“不适用告知承诺制”的报考人员,下同),在应试科目成绩合格后,须在规定时间内到指定地点进行现场报考资格核查,提交相关书面证明材料。
(三)一旦选择“不采用告知承诺制方式”报考或“撤回承诺”,系统将无法再次提供选择“采用告知承诺制方式” 报考的机会,提醒报考人员务必不要随意选择“不采用告知承诺制方式” 和“撤回承诺”。同时,在填报信息时还要认真细致,以免误操作。
(四)在考前、考中、考后任何环节(如报名期间、打印准考证、考试、阅卷、注册或职称评审等环节),若发现有不实承诺的,将作出取消当次考试资格、取消当次考试全部成绩,以及已取得的资格证书(成绩合格证明)无效等处理。
六、网上报考事项
报考人员于 3 月 20 日至 29 日,通过登录浙江人事考试网( www.zjks.com ) 链 接 , 或 直 接 登 陆 到 中 国 人 事 考 试 网(http://www.cpta.com.cn/ ),先如实注册个人信息,注册成功后,上传本人电子证件照(照片处理工具和方法见浙江人事考试网首页的“办事指南”栏目)。
(一)“采用告知承诺制方式”的报考流程 1.报考人员在报名系统中填报完善个人信息(如学历学位、专业工作年限等),在线核查通过后(一般 24 小时),或在线核查未通过经上传相关学历等证明材料后,再选择所要报考的信息(如考试级别、科目、考区、报名点等)。
2.在确认所填报、选择的信息准确无误后,选择(点击)“采用告知承诺制方式”报考,在阅读系统上的《承诺制告知书》后,系统生成《专业技术人员资格考试报名证明事项告知承诺制告知承诺书》电子文本,由报考人员本人签署并提交(不允许代为承诺)。
(1)报名“考全科”级别的人员,可在承诺书提交后,直接点击“确认”或下载打印“报名表”,随后进行网上交费。
(2)报名“免二科”和“相应专业”级别的人员,须上传符合相应条件的证件(证明)材料,并经联系省人事考试院作出相应设置后,方可再点击“确认”或下载打印“报名表”,随后进行网上交费。
3.打印的“报名表”无需单位审核和提交,供报考人员留存备查。“承诺书”电子文本可下载保存。报考人员作出承诺后,可在未交费且报名截止前撤回承诺,但一旦撤回承诺,本年度该项考试不再适用告知承诺制。
(二)“不采用告知承诺方式” 的报考流程
1.在报名系统中填报完善个人信息(如学历学位、专业工作年限等),在线核查通过后(一般 24 小时),或在线核查未通过经上传学历等相关证明材料后,再选择所要报考的信息(如考试级别、科目、报名点等)。
2. 在确认所填报、选择的信息和上传材料准确无误后,选择(点击)“不采用告知承诺制方式”报考,随后点击“确认”,且必须下载打印“报名表”。
3.报考人员还须另行打印“专业工作年限证明”。打印的“专业工作年限证明”和“报名表”均需交单位审核盖章,待应试科目成绩合格后用于考后报考资格现场核查,请考生妥善保存。
如有“撤回承诺”和“不适用告知承诺制”的报考人员,除无选择环节外,其他环节按以上流程报名。
(三)网上报考注意事项
1.报名时须上传相关证明材料的(如报考免试部分科目和相应专业),在上传材料后要联系省人事考试院作出相应设置后,方可继续完成上述对应的报考流程。
2.对于 2002 年以前大专以上学历、2008 年以前学士以上学位、国(境)外学历学位等,若无法在线核验的,须上传相应学历(学位)证书图片后,方可继续完成上述对应的报考流程。
3.对于使用我国居民身份证报名但信息在线核验未通过的,以及使用非我国居民身份证件报名无法在线核验的,须联系省人事考试院查明情况后再作处理。
4.由于个人身份和学历信息提交在线核验,一般需 24 小时后才能再次登陆报名系统报名,提醒各位报考人员要尽早报名,预留足够的报名时间。
5.报名期间,若发现报考信息有误,在未点击“确认”前,报考人员可点击“信息维护”自行进行修改。在点击“确认”或打印“报名表”后则不能再自行修改,若需修改须联系省人事考试院处理。
6.在档案库中有合格成绩的老考生,若不符合报考条件的,按考试报名无效处理。如因年限问题不符合报考条件的,不符合报考年度之前的合格科目按成绩无效处理。
7.报考人员传错照片、填错个人信息(如姓名、身份证件号、手机号)、选错报考信息(如考试级别、科目、报名点),以及未交费或错交费、不符合报考条件等,造成参加考试、答卷评阅、通信联络、证书注册和使用等受影响的,由报考人员自负责任。
8.报名人员在网上交费时可用同一账户逐一为多人支付,但要注意一一对应报考人员交费,以免错交费和漏交费,交费成功即为报名成功。在试卷预订后或属虚假承诺被取消报考资格的,已交费用不予退还。
9.省部属单位定义,见浙江人事考试网首页的“办事指南” 栏目。《人社部关于加强资格考试安全工作的通知》(人社部发〔2016〕64 号)规定,考生原则上只能在本人户籍地或工作地报考(即:网上所选“考区”“报名点”应是户籍地或工作地)。
报考技术咨询电话: 0571-88396764、88396765、传真 0571-88395085。
(四) 准考证打印和参加考试
报名成功的考生可于 5 月 10 日至 14 日登录浙江人事考试网打印准考证,按准考证规定的时间、地点和要求参加考试。若发现准考证信息有误,应在考前联系所在市人事考试机构处理。
七、收费标准
根据浙价费〔2016〕71 号规定 ,考试收费标准为:客观题每人每科 60 元,主观题每人每科 70 元。 考生所需交费票据为电子票据,在考试结束后以短信方式发送到报名时填写的手机,如未收到短信,也可登录“浙里办”APP,在“我的票据”里查看和下载。
八、考试题型和相关规定
《建设工程监理案例分析》为主观题,用黑色墨水笔在专用答题卡上书写作答,草稿纸统一发放。其余 3 个科目均为客观题,用 2B 铅笔在答题卡上填涂作答,题本空白处可作草稿纸。
考生应考时,准许携带黑色墨水笔、2B 铅笔、橡皮、卷(削)笔刀、计算器(无声、无文本编辑存储功能)、钟表(无声、无收发拍摄功能)、口罩。
考生必须凭准考证和有效身份证件原件方可入场(两证缺一不可),开考 5 分钟后禁止入场,2 小时后方可交卷离场。严禁将手机、手环等电子设备,以及提包、资料等物品带至座位。严禁将试卷、答题卡和草稿纸及考试信息带出或传出考场。严禁提
报考流程中所有的设置或操作,均不属于考前报考资格认定。对于应试科目全部合格的考生:
1.对于选择“采用告知承诺制方式”报考的,合格成绩直接在网上公示 10 个工作日。对有情况反映,涉及报考资格的由省建设主管部门负责核查,涉及考风考纪的由省人事考试院负责核查。
2.对于选择“不采用告知承诺制方式”(包括撤回承诺和不适用告知承诺制)报考的,需携带相关材料到现场进行核查。现场核查的具体时间、地点和需要提供相关材料及要求,由省建设主管部门另行通知。通过现场核查的合格人员还需在网上公示 10 个工作日。相关人员不到现场接受核查、核查逾期,或核查不符合报考条件的,合格成绩无效。
(三)对于最终通过核查的合格人员,在省人社厅印发合格人员文件后,先予制作电子成绩合格证明。届时,考生可登陆浙江政务服务网(www.zjzwfw.gov.cn )下载打印本人成绩合格证明(该证明在本省内视同资格证书)。在人社部下发资格证书后,考生可在网上申请证书邮寄服务(邮费到付)。
十一、有关要求
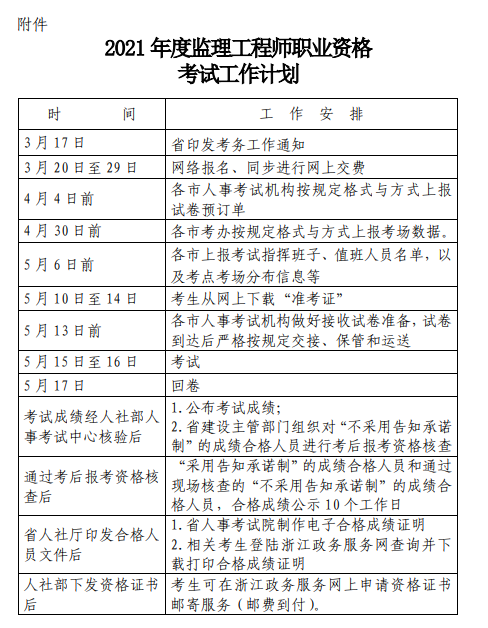
各地人事考试机构和建设主管部门要密切配合,通力协作,认真做好各个环节的考务工作(具体计划见附件)。
各市人事考试机构要积极协调教育(学校)、公安(治安前或超时答题。在答题前应仔细阅读题本和答题卡上的“注意事项”或“作答须知”,用规定的笔具在相应的区域内涂写个人信息和作答,同时要检查题本和答题卡,如有质量等问题应当即举手报告。答题卡不得折叠和污损,也不得作与考试无关的标记。否则,若影响考试和成绩的,后果由考生自负,涉及违纪的按相关规定处理。考生答错位置和污损的答题卡不得更换。
为保障考试公平公正,考后将实施雷同技术甄别,若被甄别为雷同答卷的将按 0 分处理,若查明为抄袭他人或用其他手段作弊雷同的,还将按违纪处理,请务必看管好本人作答信息和诚信参考。为保留监考信息,考试期间考场内实施全程监控。
九、考试大纲
使用由住房和城乡建设部、交通运输部、水利部组织编写、人力资源和社会保障部审定的 2020 年版《全国监理工程师职业资格考试大纲》,可在相关网站免费下载。
中国建设监理协会网站(http://www.caec-china.org.cn/)、交通运输部职业资格中心网站(http://www.jtzyzg.org.cn/)及中国水利工程协会网站(http://www.cweun.org/ )。
十、成绩公布和考后报考资格核查
(一)考试成绩经国家相关部门确认后,在中国人事考试网上予以公布,届时考生可查询和下载打印考试成绩。
(二)考后报考资格核查工作由省建设主管部门组织实施,网监、交管)、经信(无线电管理)、网信等职能部门加强对考试的服务保障和安全管理。要加强考风考纪管理,对考试舞弊者,一经发现,要严格按照《专业技术人员资格考试违纪违规行为处理规定》(人社部第 31 号令)和《人事考试工作人员纪律规定》等处理。主观违纪的,还将记入资格考试诚信档案库,并在“信用中国(浙江)网”上公布,确保考试的公平公正和顺利实施。
届时,如受疫情影响,各市人事考试机构要按照疫情防控要求,落实措施,积极应对,确保考试防疫安全。具体实施方法,参见《考点防疫工作方案》和《考生防疫须知》(见省人事考试网“办事指南”栏目)。附件:2021 年度监理工程师职业资格考试工作计划

