福建2020年一级建造师考试报名时间

发布时间:2020-05-27 共1页

2020年一级建造师报名时间暂未公布,可参考2019年一级建造师报名时间。

福建661

2019年度全国一级建造师执业资格考试报考简章

一级建造师执业资格考试报名使用全国专业技术人员资格考试报名服务平台(网址:http://zg.cpta.com.cn/examfront/,以下简称“网上报名系统”),报考人员必须在规定时间内完成报名和缴费,逾期将关闭网上报名系统,不能再报名和缴费。2019年度一级建造师执业资格考试我省共设九个考区:福州、厦门、三明、莆田、泉州、漳州、南平、宁德、龙岩。

一、 时间安排:

1. 网上报名时间:2019年7月3-19日;

2. 审核时间:2019年7月3-22日;

3. 网上缴费时间:考生通过审核后7月11-23日止;

4. 准考证打印时间:2019年9月13-20日登录中国人事考试网(网址:http://www.cpta.com.cn/),下载打印准考证;

5. 发票领取时间:2019年9月16日-12月31日,凭个人身份证至所属报名点领取发票,单位领取的还须携带“授权委托书”,范本可在省建设执业资格注册管理中心(以下简称省注册中心)网站下载,网址:http://www.fjjszczx.org/wsbs/bgxz/zyzc_92/,逾期未领取不予保留;

6. 考试时间、科目及报考费用

福建618

7. 成绩公布时间:考后三个月(具体时间以网上通知为准)登录中国人事考试网(网址:http://www.cpta.com.cn/GB/index.html)“成绩查询”栏目查询。

8. 领取证书时间:证书领取时间以网上通知为准。领取通知发布后,考生可凭个人身份证(单位领取的还须携带“授权委托书”)至所属报名点领取资格证书,也可委托邮寄。申请委托邮寄人员可在成绩公布后至证书领取通知发布前,在省注册中心网站 “资格证书邮寄系统”申请,仅限邮寄给考生本人。

二、 报考条件

(一)报考条件

凡中华人民共和国公民,遵纪守法并具备以下条件之一者,均可申请参加一级建造师执业资格考试。

1. 取得工程类或工程经济类(《专业对照表》可查询福建省建设执业资格注册管理中心网站,网址:http://www.fjjszczx.org/wjtz/kskw/kstj/201706/t20170619_955.htm)大学专科学历,工作满6年,其中从事建设工程项目施工管理工作满4年(截止至2019年12月31日,下同)。

2. 取得工程类或工程经济类大学本科学历,工作满4年,其中从事建设工程项目施工管理工作满3年。

3. 取得工程类或工程经济类双学士学位或研究生班毕业,工作满3年,其中从事建设工程项目施工管理工作满2年。

4. 取得工程类或工程经济类硕士学位,工作满2年,其中从事建设工程项目施工管理工作满1年。

5. 取得工程类或工程经济类博士学位,从事建设工程项目施工管理工作满1年。

(二)部分科目免试条件

符合上述有关报考条件,于2003年12月31日前,取得建设部颁发的《建筑业企业一级项目经理资质证书》,并符合下列条件之一的人员,可免试《建设工程经济》和《建设工程项目管理》2个科目,只参加《建设工程法规及相关知识》和《专业工程管理与实务》2个科目的考试:

1. 受聘担任工程类或工程经济类高级专业技术职务;

2. 具有工程类或工程经济类大学专科以上学历并从事建设项目施工管理工作满20年。

(三)已取得一级建造师执业资格证书的人员,可根据实际工作需要,报名参加一级建造师执业资格考试的增报专业,成绩合格后核发国家统一印制的相应专业合格证明。该证明作为注册时增加执业专业类别的依据。

(四)上述报考条件中有关学历的要求是指经国家教育行政主管部门承认的正规学历(大专以上学历毕业证书应当能够在中国高等教育学生信息网查询或认证),若属于学信网无法查询的学历,请报考人员向全国高等学校学生信息咨询与就业指导中心申请学历认证(咨询电话0591-87839705),或登录教育部中国高等教育学生信息网对本人学历申请认证;职称指取得人力资源和社会保障行政主管部门批准确认的专业技术任职资格。

(五)根据原人事部《关于同意香港、澳门居民参加内地统一组织的专业技术人员资格考试有关问题的通知》(国人部发〔2005〕9号)和《住房和城乡建设部关于支持加快建设海峡西岸经济区意见的函》(建规函〔2010〕22号)的文件规定,凡符合一级建造师执业资格考试报考条件的香港、澳门和台湾地区居民,均可按照规定的程序和要求报名参加一级建造师执业资格考试。各地在受理港、澳、台居民报名时,须认真填写“国家/地区”选项,以便统计参考情况。

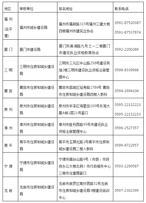
三、 审核点联系表

福建504701

四、 报名办法和程序

考试报名采用网上报名和网络资格审核的办法。原则上报考人员现工作地或户籍所在地在福建省内的方可在我省报名参加考试。报考人员登录“网上报名系统”进行网上报名。具体报名程序及时间安排如下:

(一)网上报名

报考人员经所在单位(须具有独立法人资格的单位)同意后,于2019年7月3日-19日内登录网上报名系统进行网上报名。考试报名实行告知承诺制,报考人员对自己提交的报考信息及电子材料的真实性、有效性、准确性负责。网上报名系统自动审核通过的为老考生,否则为新考生。具体操作请详细阅读http://zg.cpta.com.cn/examfront/signup/help/help.jsp《报考人员报名操作手册》:

1. 新注册报考人员在网上报名系统注册时,系统通过全国一体化在线政务服务平台、国家数据共享交换平台、政府部门内部核查和部门间行政协助等方式对身份、学历学位信息进行在线核验,核验及注册完成后方可继续报名。

己注册报考人员须报考前先登录网上报名系统,补充完善个人信息,核验完成后方可继续报名。

2. 新考生按网上报名系统提示要求进行网上报名后,以下人员须上传相应证件原件扫描件:

(1)2002年及以前大专以上(含大专)学历的报考人员须上传学历证书;

(2)身份、学历学位信息未通过在线核验的报考人员须上传身份证件、学历证书;

(3)其他身份证件类型、境外学历学位等无法在线核验的报考人员须上传身份证件、学历学位证书及教育部学历认证书(上传到学位证书栏目)。

(4)申请部分科目免试的须上传“高级专业技术职务证书”(上传到职称证书栏目)及“建筑业企业一级项目经理资质证书”(上传到专业技术职务聘书栏目)。

台湾居民身份证为《台湾居民来往大陆通行证》,港澳居民身份证件为《外来内地通行证》。

3. 省外转入的考生网上报名系统考生类型显示为“异地考生”,按新考生报考。

4. 原“一级建造师相应专业考试”不再单独列项考试,并入一级建造师资格考试。设置级别为“增报专业”,已取得一级建造师资格证书的报考人员须选择“增报专业”报考。

5. 网上报名系统注意事项

(1)报名照片

报考人员上传标准证件照片前需使用证件照片审核处理工具进行审核,只有通过审核的照片才能正常上传(照片审核处理工具下载地址http://www.cpta.com.cn/n/2014/0611/c385858-25135705.html)。

(2)修改报名信息

①未确认报名信息的,考生可自行修改报名信息;

②已确认报名信息但还未审核的,考生可自行取消报名信息确认,修改报名信息;

③已审核通过但还未缴费的,考生若要修改信息,须提交《考试报考信息修改(退回)申请表》(点击下载)申请退回修改,并重新提交报名材料。

④已完成缴费的考生,报考级别、报考专业、报考科目、报名点等信息无法修改,考生若要修改其他信息则提交《考试报考信息修改(退回)申请表》(点击下载)申请修改。

(3)网上报名后报名信息必须确认,才能进入资格审核状态。

(二)考试资格审核

报名审核工作由各设区市建设局和人社局共同负责,各设区市要切实担负起审核责任,真正落实“谁审核谁负责”,省一级建造师执业资格考试委员会负责对各设区市审核情况进行监督检查。

1、 各设区市审核点根据考生提交的报考信息及上传材料对报考资格进行网络审核,对于在专业技术人员资格考试中有违纪违规行为被记入专业技术人员资格考试诚信档案库且在记录期内的报考人员和无法通过政府部门内部或部门间核查、网络核验等核实的存疑报考人员,可要求报考人员补充提交相关证明材料。

2、 报考人员不符合报考条件的,或者未按照资格审核部门(机构)要求办理报考相关事项的,按考试报名无效或者考试成绩无效处理。报考人员确认报名后的,已缴费用不予退还。

3、 建立失信应试人员黑名单制度,加大失信联合惩戒力度,加强跨部门联动响应,完善“一处失信、处处受限”的联合惩戒机制,一旦发现报考人员在报考系统中提交虚假信息或材料,将按照《专业技术人员资格考试违纪违规行为处理规定》(人社部令第31号)处理,记入专业技术人员资格考试诚信档案库的失信应试人员纳入全国信用信息共享平台,实施联合惩戒。失信应试人员信息视情况向社会公布,并通知当事人所在单位。

(三)网上缴费

报考费用实行网上缴费。报考人员审核通过后于2019年7月11日-23日24:00前登录网上报名系统进行网上缴费。报考费用按省发展和改革委员会、省财政厅《关于制定一级注册建造师等建设类执业资格考试收费标准的函》(闽发改服价函〔2019〕201号)的标准执行,报考人员需持有一张国内的银行卡(需提前开通网上支付功能,一张卡可给多个人缴费),确认报考费用缴纳成功后,报名手续才全部完成。

五、 考生须知

1. 考试报名证明事项实行告知承诺制,报考人员必须在规定的网上报名时间内准确的填写报考信息,并对输入内容的真实性、准确性、完整性、有效性、合法性承担责任。审核部门要求报考人员提交必要的相关证明时,报考人员应在7月19日前提交,逾期未提交影响审核的,后果自负。

2. 网上报名信息必须确认后才能进入资格审核状态。

3. 应认真阅读准考证上的“考场规则”,并按有关要求进入考场,参加考试。

4. 考生应诚信参考,自觉遵守《专业技术人员资格考试违纪违规行为处理规定》(人社部令第31号),在考试结束后采用技术手段甄别为雷同答卷的考试答卷,将给予考试成绩无效处理。

5. 《建设工程经济》、《建设工程法规及相关知识》、《建设工程项目管理》三个科目为客观题,用2B铅笔在答题卡上作答;《专业工程管理与实务》科目共包括10个专业(建筑工程、公路工程、铁路工程、民航机场工程、港口与航道工程、水利水电工程、市政公用工程、通信与广电工程、矿业工程、机电工程),试卷包括主观题和客观题,客观题用2B铅笔在答题卡上作答,主观题用黑色墨水笔在答题纸上作答。

6. 考生应考时,携带的文具限于黑色墨水笔、2B铅笔、橡皮、直尺和无声无文本编辑功能的计算器。考场上备有草稿纸,供考生使用,考后收回。严禁携带通讯工具、规定以外的电子产品(如手机、电子手环、电子手表、电子存储记忆录放设备或具有发送或者接收信息功能的设备等)及与考试内容相关的资料等物品进入考场座位,已带入考场的要切断电源(关闭闹铃),并与其他物品一同存放在指定位置,不得带至座位。

7. 一级建造师执业资格考试采用全国专业技术人员资格考试报名服务平台报名,逾期无法补报名,将视为放弃本次报考。

8. 考试大纲以《一级建造师执业资格考试大纲》(2018年版)为准。考试大纲已于2018年在住房和城乡建设部网站上公布。

9. 一级建造师执业资格考试为滚动考试(每两个考试年度为一个滚动周期),参加4个科目考试(级别为考全科)的人员必须在连续2个考试年度内通过应试科目,参加2个科目考试(级别为免二科)的人员必须在1个考试年度内通过应试科目,方可获得资格证书。参加1个科目考试(级别为增报专业)的人员必须在1个考试年度内通过应试科目,方可获得成绩合格证明。

六、 专业技术人员资格考试报名证明事项告知承诺制告知书

1. 考试报名证明事项实行告知承诺制,报考人员必须在规定的网上报名时间内准确的填写报考信息,并对输入内容的真实性、准确性、完整性、有效性、合法性承担责任。审核部门要求报考人员提交必要的相关证明时,报考人员应在7月19日前提交,逾期未提交影响审核的,后果自负。

2. 网上报名信息必须确认后才能进入资格审核状态。

3. 应认真阅读准考证上的“考场规则”,并按有关要求进入考场,参加考试。

4. 考生应诚信参考,自觉遵守《专业技术人员资格考试违纪违规行为处理规定》(人社部令第31号),在考试结束后采用技术手段甄别为雷同答卷的考试答卷,将给予考试成绩无效处理。

5. 《建设工程经济》、《建设工程法规及相关知识》、《建设工程项目管理》三个科目为客观题,用2B铅笔在答题卡上作答;《专业工程管理与实务》科目共包括10个专业(建筑工程、公路工程、铁路工程、民航机场工程、港口与航道工程、水利水电工程、市政公用工程、通信与广电工程、矿业工程、机电工程),试卷包括主观题和客观题,客观题用2B铅笔在答题卡上作答,主观题用黑色墨水笔在答题纸上作答。

6. 考生应考时,携带的文具限于黑色墨水笔、2B铅笔、橡皮、直尺和无声无文本编辑功能的计算器。考场上备有草稿纸,供考生使用,考后收回。严禁携带通讯工具、规定以外的电子产品(如手机、电子手环、电子手表、电子存储记忆录放设备或具有发送或者接收信息功能的设备等)及与考试内容相关的资料等物品进入考场座位,已带入考场的要切断电源(关闭闹铃),并与其他物品一同存放在指定位置,不得带至座位。

7. 一级建造师执业资格考试采用全国专业技术人员资格考试报名服务平台报名,逾期无法补报名,将视为放弃本次报考。

8. 考试大纲以《一级建造师执业资格考试大纲》(2018年版)为准。考试大纲已于2018年在住房和城乡建设部网站上公布。

9. 一级建造师执业资格考试为滚动考试(每两个考试年度为一个滚动周期),参加4个科目考试(级别为考全科)的人员必须在连续2个考试年度内通过应试科目,参加2个科目考试(级别为免二科)的人员必须在1个考试年度内通过应试科目,方可获得资格证书。参加1个科目考试(级别为增报专业)的人员必须在1个考试年度内通过应试科目,方可获得成绩合格证明。

七、 其他事宜

对成绩合格,拟取得资格证书人员,将在本网站上进行公示,一级建造师执业资格考试合格者,由省人力资源和社会保障厅颁发人力资源和社会保障部统一印制、人力资源和社会保障部与住房和城乡建设部共同用印的《中华人民共和国一级建造师执业资格证书》或《中华人民共和国一级建造师专业类别考试合格证明》(增报专业考试合格者),该证书在全国范围内有效。

福建省建设执业资格注册管理中心联系地址:福州市仓山区亭洲路6号省住建厅直属单位金山办公区综合楼211、213、216室;联系电话:0591-38161636-2。网上报名技术支持电话:0531-66680723。

福建省一级建造师执业资格考试管理委员会办公室

2019年7月2日


百分百考试网 考试宝典

立即免费试用