辽宁关于做好2020年度一级建造师资格考试考务工作的通知

发布时间:2020-07-03 共1页

辽宁关于做好2020年度一级建造师资格考试考务工作的通知,一级建造师报名时间:7月9日9:00-7月19日24:00。

关于做好2020年度一级建造师资格考试考务工作的通知

  各市人力资源和社会保障局职称管理、人事考试部门,中、省直各有关单位:

  根据人力资源和社会保障部人事考试中心《关于2020年度一级建造师资格考试考务工作的通知》(人考中心函〔2020〕15号)精神,为做好我省2020年度一级建造师资格考试的考务工作,现将有关事项通知如下:

  一、考试时间及科目

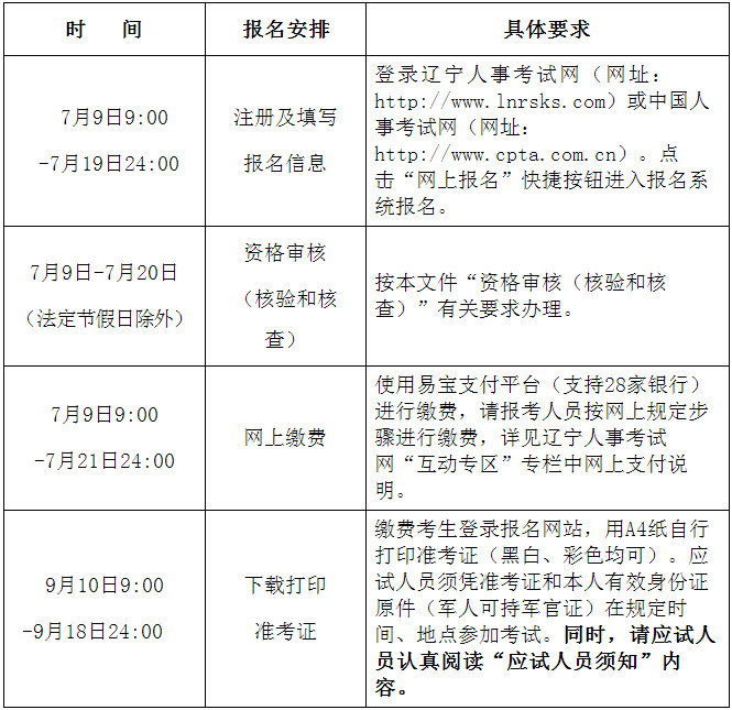
  9月19日

  上午 09:00 - 11:00 建设工程经济

  下午 14:00 - 17:00 建设工程法规及相关知识

  9月20日

  上午 09:00 - 12:00 建设工程项目管理

  下午 14:00 - 18:00 专业工程管理与实务(10个专业)

  二、报考条件及要求

  按照原人事部、建设部《关于印发〈建造师执业资格制度暂行规定〉的通知》(人发〔2002〕111号)文件规定:

  (一)从事建设工程项目总承包、施工管理的专业技术人员,遵守国家法律、法规并具备下列条件之一者,可以申请参加一级建造师资格考试(级别为考全科):

  1.取得工程类或工程经济类大学专科学历,工作满6年,其中从事建设工程项目施工管理工作满4年。

  2.取得工程类或工程经济类大学本科学历,工作满4年,其中从事建设工程项目施工管理工作满3年。

  3.取得工程类或工程经济类双学士学位或研究生班毕业,工作满3年,其中从事建设工程项目施工管理工作满2年。

  4.取得工程类或工程经济类硕士学位,工作满2年,其中从事建设工程项目施工管理工作满1年。

  5.取得工程类或工程经济类博士学位,从事建设工程项目施工管理工作满1年。

  (二)符合上述报名条件,于2003年12月31日前取得原建设部颁发的《建筑业企业一级项目经理资质证书》,并符合下列条件之一的人员,可免试《建设工程经济》和《建设工程项目管理》2个科目,只参加《建设工程法规及相关知识》和《专业工程管理与实务》2个科目的考试(级别为免二科):

  1.受聘担任工程或工程经济类高级专业技术职务。

  2.具有工程类或工程经济类大学专科以上学历并从事建设项目施工管理工作满20年。

  (三)已取得一级建造师资格证书的人员,也可根据实际工作需要,选择《专业工程管理与实务》科目的相应专业,报名参加考试(级别为“增报专业”)。

  (四)报名条件中有关学历和学位的要求是指国家教育行政部门承认的正规学历或学位,从事相关业务工作年限的要求是指取得规定学历前后从事相关业务工作时间的总和,其计算截止日期为2020年12月31日。全日制学历报考人员,未毕业期间经历不计入相关专业工作年限。

  三、报名相关事宜

  参加我省2020年度一级建造师考试的报考人员使用全国专业技术人员资格考试服务平台(网址:http://www.cpta.com.cn,下同)进行网上报名。

  (一)报名证明事项告知承诺制

  本考试报名证明事项实行告知承诺制。各市要按照司法部、人力资源社会保障部有关规定要求,认真落实一次性告知、全员报名承诺、报名条件核验核查、事中事后监管处理等重点环节工作。

  1.报考人员须承诺本人已经知晓规定的证明义务和证明内容,已经符合告知的报考条件,报考时所填报的信息真实、准确、完整、有效,并愿意承担虚假承诺的责任。报考人员无需携带学历证明、从事相关专业工作年限证明等证明材料到现场进行资格审核。资格审核部门对报考人员填报的信息进行核验和核查,并依据其作出的承诺为其办理报考相关事项。

  2.报考人员不符合报考条件的,或者未按照资格审核部门要求办理报考相关事项的,按考试报名无效或者考试成绩无效处理。报考人员确认报名后,已缴费用不予退还。

  档案库存在有效合格成绩的应试人员(老考生)经在线核验或者人工核查后,如不符合报考条件的,按报名无效处理;如因年限问题不符合报考条件的,不符合报考年度之前的合格科目按成绩无效处理。

  应试人员有故意隐瞒真实情况、提供虚假承诺或者以其他不正当手段取得相应资格证书或者成绩证明等严重违纪违规行为的,按照《专业技术人员资格考试违纪违规行为处理规定》(人力资源和社会保障部令第31号)处理,记入专业技术人员资格考试诚信档案库。涉嫌犯罪的,移送司法机关处理。

  建立失信应试人员黑名单制度,加强跨部门联动响应,将被记入专业技术人员资格考试诚信档案库的失信应试人员纳入全国信用信息共享平台,失信应试人员信息视情况向社会公布,并通知当事人所在单位。

  3.在专业技术人员资格考试报名中存在不实承诺行为,或者因严重、特别严重违纪违规行为被记入专业技术人员资格考试诚信档案库且在记录期内的报考人员,不适用告知承诺制。不适用告知承诺制的报考人员,需要携带单位盖章的《报名登记表》以及其他证明材料原件到资格审核现场进行人工核验。

  (二)报名流程及时间安排

  1.报名流程。注册(信息在线核验、上传照片,可提前注册)、填写报考信息(阅读告知承诺书及报考须知、签署“报考承诺书”)、报名确认、资格审核(报考信息核验、核查)、缴费、打印准考证等环节。

  2.报名时间安排

  缴费考生登录报名网站,用A4纸自行打印准考证(黑白、彩色均可)。应试人员须凭准考证和本人有效身份证原件(军人可持军官证)在规定时间、地点参加考试。同时,请应试人员认真阅读“应试人员须知”内容。

  (三)注册

  1.新注册报考人员在网上报名系统注册时,系统通过全国一体化在线政务服务平台、国家数据共享交换平台、政府部门内部核查和部门间行政协助等方式对身份、学历学位信息进行在线核验,核验及注册完成后方可继续报名。

  2.报名证明事项告知承诺制试点工作开始(2019年6月)前,己注册报考人员报考前须先登录网上报名系统,完善学历、学位信息后方可继续报名。

  3.在线验证反馈结果需要24小时,请报考人员提前完成注册或信息完善,并认真阅读报考须知和报考条件说明以免影响报名。

  4.身份信息在线核验的证件类型为中华人民共和国居民身份证(或社会保障卡)。学历学位信息在线核验是系统对2002年至今大专以上(含大专)的学历信息、2008年9月至今的学位信息进行在线核验,提示“未通过”或“需要人工核验”的不会影响后续报名,须在报名开始后按规定进行人工核查。

  5.注册时要求上传近期正面免冠证件照(如注册时未上传,则再次登录报名系统时提示上传)。请考生务必使用全国专业技术人员资格考试报名服务平台提供的工具(点击下载)对照片进行处理,源照片要求必须为单色背景(白色背景),正面免冠近期1寸或2寸证件照,JPG或JPEG,字节大于30KB,宽高像素大于295*413,照片清晰,禁止缩放后使用。若照片审核未通过,报考人员须按审核意见修改后重新上传照片。报考人员对照片质量负责,如因照片质量影响考试、成绩或证书的,由报考人员本人负责。

  (四)填写报考信息

  1.明确告知内容。我省报考人员(不含大连考生)登录到报名系统后,选择拟报考的考试项目和报考省份(辽宁省),阅读《告知承诺书》、《报考须知》和《报名流程》等文件。

  2.选择报名地市及核查点。驻沈的中、省直单位报考人员报考地市应选择“省直”,核查点应选择“辽宁省人事考试中心”,其他报考人员均按属地化管理原则,选择现工作地所在市及相应的核查点(咨询电话见附件)。

  3.填写报名信息,签署报考承诺。报考人员在网上报名系统按要求填报相关信息后,本人签署《报考承诺书》(不允许代为承诺),对报考的级别、专业、科目等信息进行核对并保存。老考生报考原级别专业时,保留科目有效合格成绩。

  (五)报名信息确认

  报考人员需要自行进行报名信息确认,一旦确认就不能更改,报考人员应仔细核对,确保信息完整、准确。

  1.报名确认时,下列报考人员须按系统提示上传相关证明材料进行人工核验。

  (1)2002年及以前大专以上(含大专)学历的报考人员;

  (2)按对应专业级别报考条件要求,须提交其他证明材料的报考人员(如资格证书、职称证书等)。

  2.报名确认时,下列报考人员须携带对应报名条件中要求的学历、学位、资格证书、单位盖章的《报名登记表》等原件到资格审核部门进行人工核验。

  (1)身份、学历学位信息未通过在线核验的报考人员;

  (2)其他身份证件类型、境外学历学位等无法在线核验的报考人员;

  (3)不适用告知承诺制的报考人员。

  (六)资格审核(核验和核查)

  1.报考人员在提交报考信息后,网上报名系统将根据报考条件对学历学位、所学专业、工作年限及专业工作年限等内容进行条件判断,对报考人员承诺的内容进行核验。

  2.资格审核(核验和核查)工作按属地化原则进行。其中,各市报考人员资格审核(核验和核查)工作由所在市人事考试部门负责。驻沈中、省直单位报考人员资格审核(核验和核查)工作由省人事考试中心负责。资格审核部门可依据考试报名属地化管理的具体要求,利用当地政府共享数据对报考人员户籍、社保等信息进行复核。(资格审核单位详细信息见附件)。

  3.资格审核部门要严格按照省人力资源和社会保障厅《关于印发〈辽宁省专业技术人员资格考试报考资格审查暂行办法〉的通知》(辽人社发〔2014〕9号)规定,认真对报考人员信息进行核验和核查,同时要加强事中事后监管,对虚假承诺行为和违纪违规行为作出处理。

  (七)缴费

  报考人员资格审核通过后方可进行网上缴费。未在规定时间内进行网上缴费的,视为自动放弃报考。

  四、考场设置

  本次考试在省直考区和各市均设考场。报名时选择省直考区的报考人员,由省人事考试中心在省直(沈阳)组织考试;报名时选择其他市的报考人员,由各市人事考试部门在当地组织考试。

  五、收费

  (一)根据省人力资源和社会保障厅《关于公布辽宁省就业和人才服务中心承担的38项国家级人事考试收费及分成标准的通知》(辽人社函〔2020〕74号)文件规定,《建设工程经济》、《建设工程法规及相关知识》、《建设工程项目管理》收费标准为61元/科;《专业工程管理与实务》科目收费标准为70元/科。

  (二)我省统一使用易宝支付平台(支持28家银行)进行缴费。报考人员缴费后须重新登录报名系统查看缴费状态,如有问题请及时同易宝公司联系(电话:95070)。未在规定时间内进行网上缴费的,视为自动放弃报考。

  (三)需要收据报销的考生于考试结束后一个月内携带准考证、身份证到所报考考区的人事考试部门领取。

  六、答题要求

  (一)应试人员应试时携带的文具限于黑色墨水笔、2B铅笔、橡皮、直尺和无声无文本编程功能的计算器。答题所用草稿纸由考点统一发放,考后收回。

  (二)《建设工程经济》、《建设工程法规及相关知识》、《建设工程项目管理》3个科目为客观题,用2B铅笔在答题卡上作答。《专业工程管理与实务》(10个专业)为主观题,在专用答题卡上作答,考生应注意:答题前必须仔细阅读应试人员注意事项(试卷封二)和作答须知(专用答题卡首页),答题时使用规定的作答工具在专用答题卡划定的区域内作答。

  七、严肃考试纪律

  (一)为保证考试的公平、公正,确保考试安全,省、市各级考试管理机构要联合公安、行业行政主管、工信和纪检监察等部门,进一步严肃考风考纪,切实采取有效措施,坚决打击涉假骗考、替考、团伙舞弊、利用高科技手段作弊等行为,对各种涉考违纪违规行为严肃处理。

  (二)稳妥处理不实承诺问题。对每项考试成绩合格人员均须进行报名资格复核,重点核查是否符合报名条件及核实践诺情况。各市资格审核部门在成绩合格人员复核、公示工作中,发现不实承诺问题,按《关于专业技术人员资格考试报名证明事项告知承诺制试点后续工作有关问题的通知》(人考中心函〔2019〕68号)有关规定处理。

  (三)根据《专业技术人员资格考试违纪违规行为处理规定》(人社部第31号令),应试人员有严重违纪违规行为的,当次全部科目考试成绩无效,并记入专业技术人员资格考试诚信档案库,记录期限为五年;有特别严重违纪违规行为的,当次全部科目考试成绩无效,并记入专业技术人员资格考试诚信档案库,长期记录。

  (四)应试人员应诚信参考,严禁代报名、代承诺,严禁替考、伪造证件、抄袭、使用通讯工具或其他高科技手段等作弊行为;并且应妥善保管好自己的试卷和答题卡(纸),防范他人抄袭,杜绝试卷雷同。考试结束后采用技术手段等甄别为雷同答卷的考试答卷,将给予考试成绩无效处理。

  八、成绩管理

  (一)考试结束2个月后,报考人员登录全国专业技术人员资格考试报名服务平台查询考试成绩。

  (二)参加4个科目考试(级别为考全科)的人员须在连续2个考试年度内通过全部应试科目,参加2个科目考试(级别为免二科)的人员须在1个考试年度内通过相应应试科目,方可获得资格证书;参加1个科目考试(级别为增报专业)的人员须取得一级建造师资格证书后方可报名,通过应试科目后方可获得成绩合格证明。

  九、信息管理

  (一)考试信息统一使用《人事考试管理信息系统GPTMIS》专业版进行管理。

  (二)各市于2020年7月23日通过VPN加密通道接收本考区的报名数据,在规定的时间内完成考场编排。

  (三)各市务必于2020年7月30日前将考场数据通过VPN上报省人事考试中心。上报的考场数据中应包含考点名称、地址、咨询电话,其内容应与考点确定单一致。

  十、试卷预订及取送

  (一)试卷预订单由GPTMIS系统自动生成(须按考点分别预订后汇总成全市订单),各市务必于2020年7月30日前将试卷预订单和考点确定单填写并盖章,传真至省人事考试中心考务一部,传真:024-23447316。

  根据国家有关规定,实行由印刷厂按市分装试卷,请各市按下列要求办理:

  1.试卷预订单上单位名称要注明省份,例:辽宁省 鞍山市 人事考试中心,并加盖公章。

  2.考点确定单中考点的各项信息须与考场数据中的考点信息完全一致。

  (二)各市应于2020年9月17日派专人(2人以上)、专车到省人事考试中心领取试卷,并于9月21日派专人(2人以上)、专车将试卷、答题卡送回。

  十一、考试大纲

  考试大纲以《一级建造师执业资格考试大纲》(2018年版)为准。考试大纲已于2018年在住房和城乡建设部网站上公布。

  十二、证书领取

  考试合格人员证书领取事宜按照属地化原则进行。报名时选择“省直审核点”的报考人员请关注《辽宁人事考试网》证书领取公告。其他报考人员请关注各市证书领取公告(详见《辽宁人事考试网》“全省人事考试资格证书领取网址及电话”)。省直考区证书领取咨询电话:024-12333-0。

  十三、疫情防控与考试安全

  (一)在考试组织实施各环节,要坚决贯彻落实中央关于新冠肺炎疫情防控工作的决策部署,认真遵守当地疫情防控工作有关规定,落实责任,积极应对。要与当地卫生健康、教育、公安、工信等部门密切协同,确保应试人员、考试工作人员的生命安全和身体健康,确保疫情防控常态化期间考试组织实施安全、平稳、顺利。

  (二)本次考试考务相关工作将根据疫情防控要求适时调整,请应试人员关注辽宁人事考试网。

  十四、其他

  我省2020年度一级建造师资格考试考务工作由省人事考试中心考务一部负责。

  全省资格审核部门联系方式(见附件)

  网上支付热线:95070

  附件:全省人事考试资格审核部门咨询电话

辽宁省人事考试中心

2020年7月1日

  附件


百分百考试网 考试宝典

立即免费试用