浙江关于做好2020年度一级建造师资格考试考务工作的通知

发布时间:2020-07-08 共1页

  浙江关于做好2020年度一级建造师资格考试考务工作的通知,一级建造师报名时间:7月13日-7月22日。

关于做好2020年度一级建造师资格考试考务工作的通知

  各市和义乌市人事考试机构,各有关单位:

  根据人社部人事考试中心《关于做好 2020 年度一级建造师资格考试工作的通知》(人考中心函〔2020〕15 号)部署,以及司法部《关于印发开展证明事项告知承诺制试点工作方案的通知》(司法发通〔2019〕54 号)精神,现将 2020 年度一级建造师资格考试有关考务事项通知如下。

  一、考试时间、科目及考点

  考试定于9月19日至20日举行,具体时间和科目为:

  9月19日

  上午:9:00-11:00 建设工程经济

  下午:2:00-5:00 建设工程法规及相关知识

  9月20日

  上午:9:00-12:00 建设工程项目管理

  下午:2:00-6:00 专业工程管理与实务

  其中,《专业工程管理与实务》分为公路、铁路、民航机场、港口与航道、水利水电、市政公用、通信与广电、建筑、矿业、

  机电工程等 10 个专业,考生可根据从事的工作选择其中一个专业科目报考。

  考点设在省直、各设区市(及义乌市),具体地点以准考证为准。

  二、报考条件

  (一)凡中华人民共和国公民和香港、澳门居民,遵纪守法,并具备下列条件之一者,均可报名参加一级建造师执业资格考试(报名时选择的级别为“考全科”)。

  1.取得工程类或工程经济类大学专科学历,工作满 6 年,其中从事建设工程项目施工管理工作满 4 年。

  2.取得工程类或工程经济类大学本科学历,工作满 4 年,其中从事建设工程项目施工管理工作满 3 年。

  3.取得工程类或工程经济类双学士学位或研究生班毕业,工作满 3 年,其中从事建设工程项目施工管理工作满 2 年。

  4.取得工程类或工程经济类硕士学位,工作满 2 年,其中从事建设工程项目施工管理工作满 1 年。

  5.取得工程类或工程经济类博士学位,从事建设工程项目施工管理工作满 1 年。

  (二)免试部分科目条件。符合上述有关报名条件 ,于 2003年 12 月 31 日前取得建设部颁发的《建筑业企业一级项目经理资质证书》,并符合下列条件之一的人员,可免试《建设工程经济》和《建设工程项目管理》2 个科目,只参加《建设工程法规及相关知识》和《专业工程管理与实务》2 个科目的考试(报名时选择的级别为“免二科”)。

  1.受聘担任工程或工程经济类高级专业技术职务。

  2.具有工程类或工程经济类大学专科以上学历并从事建设项目施工管理工作满 20 年。

  (三)报考相应专业(增项)条件。已取得某一专业的一级建造师资格证书后,只需选报其他专业的《专业工程管理与实务》1 个科目报考(报名时选择的级别为“增报专业”)。

  (四)其他事项。报考条件中涉及专业工作时间期限的,均计算到报考当年年底。以后学历报考的,专业工作时间前后可以累加(脱产学习时间除外)。以上具体专业细分见报名网上提供的“专业对照表”。报考条件咨询电话:0571-85216767。

  三、获得证书(成绩合格证明)条件

  参加全部 4 个科目(考全科)考试的人员,须在连续 2 个考试年度内通过全部科目的考试;参加 2 个科目(免二科)考试的人员,以及参加 1 个科目(增报专业)考试的人员,须在 1 个考试年度内通过应试科目的考试,方可获得资格证书(及成绩合格证明)。

  四、报考流程和注意事项

  (一)一般情况报考流程

  报考人员于 7月13日至22日,登录浙江人事考试网(http://www.zjks.com),通过链接或直接登陆中国人事考试网(http://www.cpta.com.cn/),按告知承诺制的有关要求, 一次性完成报名和交费流程。

  1.未注册(首次报考)的人员,先如实注册个人信息(如姓名、学历学位、身份证号和手机号、电子邮箱等)。注册成功后,上传本人电子证件照(照片处理工具和方法见浙江人事考试网首页的“办事指南”栏目)。在线核验通过后(一般 24 小时后),报考人员再次登陆网报系统,在阅读《承诺制告知书》和《报考须知》后,再进入报考信息录入界面,进一步填报完善个人信息(如专业工作年限、所学专业、工作单位与地址、专业技术等级或职称等),并正确选择报考信息(如考试级别、专业、科目、报名点等)。

  2.已注册的报考人员,在登陆网报系统后,直接填报个人信息(如姓名、学历学位、身份证号和手机号、电子邮箱等),在线核验通过的(一般 24 小时后),再按以上流程完成报名(再次登陆网报系统后填报的内容与步骤同上)。

  3.填报完相关信息后,系统生成《专业技术人员资格考试报名证明事项告知承诺制报考承诺书》电子文本,由报考人员本人签署并提交(不允许代为承诺)。承诺书电子文本可下载保存。

  4.再次对报考信息进行认真检查,在确认所填报、选择和上传的信息准确无误后,再点击“确认”或下载打印“报名表”(打印的“报名表”无需单位审核和提交,供报考人员留存备查)。

  5.在点击“确认”或下载打印“报名表”后,在线交纳考试费用,交费成功即为报考成功。交费时可用同一账户逐一为多人支付,但要注意一一对应报考人员交费,以免错交费和漏交费。在试卷预订后或属虚假承诺被取消报考资格的,已交费用不予退还。

  (二)特殊情况的报考处理

  在报考过程中,如有以下特殊情况,按相应方法处理。

  1.对于 2002 年以前大专以上学历、2008 年以前学士以上学位、国(境)外学历学位等报名,无法在线核验的,须上传的相

  6应学历学位证书图片后,方可继续完成上述报考流程。

  2.对于在资格考试中有违纪行为被记入诚信档案库还在记录期内的报考人员,不适用告知承诺制,须联系我院作出相应设置后,方可继续完成上述报考流程(同时须打印报名表并保存,用于成绩全部合格后到现场审查)。

  3.对于使用我国居民身份证报名但信息在线核验未通过的,以及使用非我国居民身份证件无在线核验的,须联系我院查明情况处理。

  4.在档案库中有合格成绩的老考生,若不符合报考条件的,按考试报名无效处理。如因年限问题不符合报考条件的,不符合报考年度之前的合格科目按成绩无效处理。

  (三) 准考证打印和参加考试

  报考成功的考生可于 9月14日至18日登录浙江人事考试网在线打印准考证,按准考证规定的时间、地点和要求参加考试。若发现准考证信息有误,应在考前联系所在市人事考试机构处理。

  (四)网上告知承诺报考注意事项

  1.由于个人身份和学历信息提交在线核验,且需经 24 小时后才能再次登陆报名系统报名,因此提醒广大报考人员要预留足够的报名时间(尽早报名)。

  2.报名期间,若发现报考信息有误,在未点击“确认”前,报考人员可点击“信息维护”自行进行修改。在点击“确认”或打印“报名表”后则不能再自行修改,若需修改须联系我院处理。

  3.如属报考人员传错照片、填错个人信息(如姓名、身份证号、手机号)、选错报考信息(如考试专业、级别、考区和报名点)、未交费或错交费、不符合报考条件等原因,影响参加考试、答卷评阅、通信联络、资格复核、证书制发与使用的,由报考人员自负责任。省部属单位定义,请见浙江人事考试网首页的“办事指南”栏目。根据报名规则和疫情防控要求,要求报考人员在户籍地或工作所在地报考(即:网上所选“考区”必须是户籍地或工作所在地)。

  4.特别提示。报考流程中所有的设置或操作,均不属于考前报考资格认定,对于应试科目全部合格的考生,还须进行考后报考资格复核,报考信息经复核未通过的,合格成绩无效。其中,对于不适用于告知承诺制的考生,或复核部门认为上传的学历证书材料存在疑问的考生,还须到现场审核。

  报考技术咨询电话:0571-88396764、88396765。

  五、收费依据和标准

  根据浙价费〔2016〕71 号规定,考试收费标准为:《建设工程经济》、《建设工程法规及相关知识》、《建设工程项目管理》为每人每科 60 元,《专业工程管理与实务》为每人 70 元。考生的交费票据,在考试当日到考点指定教室领取或由监考人员发给。

  六、考试大纲

  考试大纲以《一级建造师执业资格考试大纲》(2018 年版)为准。考试大纲已于 2018 年在住房和城乡建设部网站上公布。

  七、考试题型和相关规定

  《专业工程管理与实务》为主、客观题混合卷,在专用答题卡上划定的区域内分别用 2B 铅笔填涂和黑色墨水笔书写作答,答题所用草稿纸统一发放、考后回收。其他 3 个科目均为客观题,用 2B 铅笔在答题卡上填涂作答,题本空白处可做草稿纸。

  考生应考时,准许携带黑色墨水笔、2B 铅笔、橡皮、卷(削)笔刀、计算器(免套、无声、无文本编辑存储功能)、手表(无声、无收发、无编辑储存功能)。

  考生必须凭准考证和有效身份证件原件方可入场(两证缺一不可),开考 5 分钟后禁止入场,2 小时后方可交卷离场。严禁将手机、手环等电子设备,以及提包、资料等物品带至座位。严禁将试卷、答题卡和草稿纸及考试信息带出或传出考场。严禁提前或超时答题。在答题前应仔细阅读题本和答题卡上的“注意事项”或“作答须知”,用规定的笔具在相应的区域内涂写个人信息和作答,同时要检查题本和答题卡,如有质量等问题应当即举手报告。答题卡不得折叠和污损,也不得作与考试无关的标记。否则,若影响成绩后果由考生自负,涉及违纪的按相关规定处理。因考生本人污损和答错位置的答题卡不得更换。

  为确保考试公平公正,将在考后阅卷过程中实施雷同技术甄别,若被甄别为雷同答卷的将按考试成绩无效处理,提醒广大考生在考试时务必看管好本人作答信息和诚信参考。为保留监考信息,考试期间对考场实施全程监控。

  八、成绩公布与考后报考资格复核(审核)

  (一)考试成绩经国家相关部门确认后,在中国人事考试网上予以公布,届时考生可查询和下载打印考试成绩。

  (二)考后报考资格复核(审核)工作由行业主管部门负责,应试科目成绩全部通过的考生电子信息由我院提供(含部分考生上传的证件材料信息,以及不适用告知承诺制的考生信息)。负责报考资格复核(审核)的单位(机构),只需对我院提供的电子信息进行线上复核。其中,对少数不适用告知承诺制,或对上传的材料有疑问,需进行现场审核的,具体审核时间、地点及所需提交的资料由行业主管部门确定,考生逾期不到现场审核的视为自动放弃考试成绩。请各位考生务必在网上报名时填写可联系的电话号码。

  (三)对通过复核(审核)的考试成绩公示 10 天。在省人社厅印发合格人员文件后,制作成绩合格证明。届时,考生可登陆浙江政务服务网(www.zjzwfw.gov.cn)下载打印本人成绩合格证明。在人社部下发资格证书后,考生可在网上申请证书邮寄服务(邮费到付)。

  (四)特别提示:在合格成绩公示期间,如有情况反映,在公示期满还未查实的,后续发文、制证等工作照常进行,但在任何时候(如发证、注册、职称评审等任何环节)查实或发现有不符合报考条件、不实承诺的,将依据“承诺书”中相关规定,作出合格成绩或证书(成绩证明)无效处理,后果由报考人员自负。

  九、有关要求

  各地人事考试机构和监理部门要高度重视,密切配合,通力协作,认真做好各个环节的考务工作(具体计划见附件)。

  (一)要做好新冠疫情防控工作。严格执行疫情防控有关规定和要求,加强与当地卫健、教育、公安、工信等部门密切协同,确保疫情防控常态化期间考试组织实施的安全、平稳。“资格考试考生配合防疫须知”(随疫情变化动态更新),发布在浙江人事考试网“办事指南”栏目,请相关考生在考前 14 天以上登录查看,考前做好相关准备,考中做好配合工作。考务部门(考点单位)要针对考生配合防疫须知,落实好相应的防控措施。

  (二)要做好考后报考资格复核(复审)工作。复核(复审)的信息,要确保完整、安全和及时传送。须现场审核人员,信息联络要到位,谨防遗漏。

  (三)要做好服务保障和考风考纪管理工作。采取切实措施,做好考试服务保障,方便考生参考。同时,要加强考风考纪管理,下大力预防违纪违规行为发生,一经发现,将严格按照人社部第31 号令处理。其中,对主观违纪的,还将记入资格考试诚信档案库,并在“信用中国(浙江)”网上公布,确保考试工作的公平公正和顺利实施。

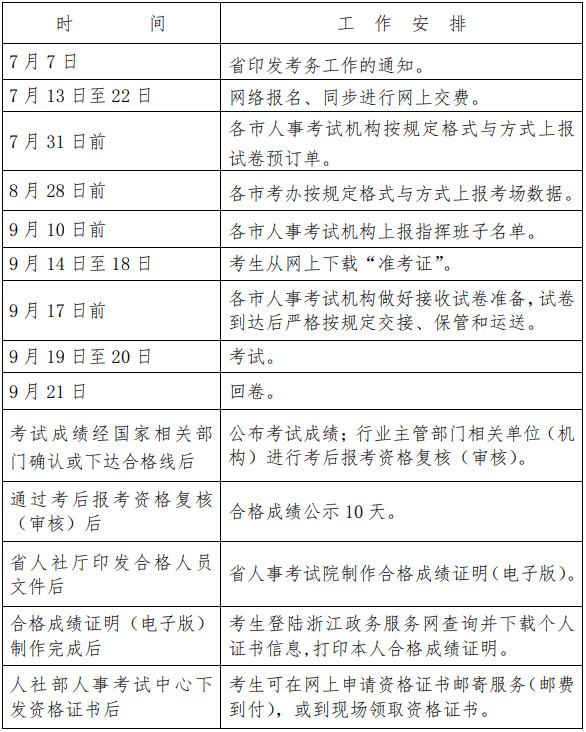
  附件:2020 年度一级建造师资格考试工作计划

浙江省人事考试院

2020年7月7日

  附件

  2020年度一级建造师资格考试工作计划

浙江人事考试网


百分百考试网 考试宝典

立即免费试用