2012年设备监理工程师考试设备工程进度管理模拟习题:网络计划技术

发布时间:2012-07-25 共1页

网络计划技术
一、单项选择题
1.某项工作有两项紧前工作A、B,其持续时间是A=3,B=4,其最早开始时间是A=5,B=6,则本工作的最早开始时间是(    )。



 
正确答案:D 解题思路:该工作的最早开始时间ES=max)[ES[]h-i.gif+D=max[(4+6),(3+5)]=10。
 
2.某分部工程双代号网络计划如图所示,其关键线路有(    )条。



 
正确答案:B 解题思路:解答本题最好的方法是标号法,这样计算量较小。
 
3.双代号网络图中,"总时差"是(    )。



 
正确答案:A 解题思路:解答本题时,要注意区分总时差与自由时差的概念。
 
4.关于自由时差和总时差,下列说法错误的是(    )。



 
正确答案:A 解题思路:自由时差只对其紧后工作有影响,而对整个计划的总工期而言,起作用的是总时差,自由时差为零,只能说明该工作相对于其紧后工作而言无机动时间,并不能说明对某条线路来说无机动时间。
 
5.工作自由时差是(    )。



 
正确答案:A 解题思路:考生要注意与工作总时差概念的区分。
 
二、多项选择题
6.某分部工程双代号网络图如图所示,其作图错误表现为(    )。




 
正确答案:AE 解题思路:本图中的起点节点为①和②;⑦→⑧的虚工作是多余的。
 
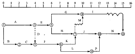
7.某工程双代号时标网络计划如图,下列选项正确的是(    )。




 
正确答案:ABE 解题思路:因为本图中的关键工作是A、B、C、E、F、H、K、L、J、P、N,所以工作C和L的总时差和自由时差均为零,则备选项D是错的,备选项E是正确的,工作K的EF为9d,工作J的LS为9d,工作G不是关键工作,因其紧后工作有两天自由时差,所以工作G有两天总时差。
 
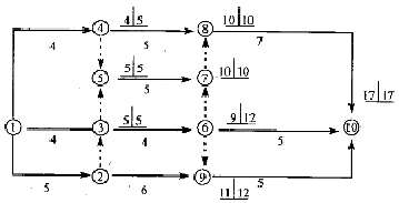
8.某分部工程双代号网络计划如图所示。图中已标出每个节点的最早时间和最迟时间,该计划表明(    )。




 
正确答案:BE 解题思路:因为工作①-②为关键工作,所以工作①-③不是关键工作;因为工作①-④的最早开始时间为4,最晚开始时间为5,所以总时差为1;工作③-⑥的自由时差等于其紧后工作最早开始时间的最小值减去工作③一⑥的最早结束时间为零;工作④-⑧的自由时差FF=10-4-5=1;工作③-⑥的总时差TF=12-9-3。
 
9.资源优化是通过改变工作的(    ),使资源按时间的分布符合优化目标。




 
正确答案:CE
 
10.工程网络计划工期优化的目的是为了(   )。




 
正确答案:AE

百分百考试网 考试宝典

立即免费试用