发布时间:2020-05-28 共1页
2020年一级造价工程师报名时间暂未公布,可参考2019年一级建造师报名时间。
辽人考函〔2019〕26号
关于做好2019年度一级造价工程师职业资格考试考务工作的通知
各市人力资源和社会保障局职称管理、人事考试部门,中、省直各有关单位:
根据人力资源和社会保障部人事考试中心《关于2019年度一级造价工程师职业资格考试考务工作的通知》(人考中心函〔2019〕37号)精神,为做好我省2019年度一级造价工程师职业资格考试考务工作,现将有关事项通知如下:
一、考试时间及科目
10月26日
上午 9:00 - 11:30 建设工程造价管理
下午 14:00 - 16:30 建设工程计价
10月27日
上午 9:00 - 11:30 建设工程技术与计量(4个专业)
(土木建筑工程、交通运输工程、水利工程、安装工程)
下午 14:00 - 18:00 建设工程造价案例分析(4个专业)
(土木建筑工程、交通运输工程、水利工程、安装工程)
二、报考条件
按照住房城乡建设部、交通运输部、水利部和人力资源社会保障部《关于印发〈造价工程师职业资格制度规定〉〈造价工程师职业资格实施办法〉的通知》(建人〔2018〕67号)和《关于造价工程师职业资格考试有关工作的说明》等文件规定:
(一)凡遵守中华人民共和国宪法、法律、法规,具有良好的业务素质和道德品行,具备下列条件之一者,可以申请参加一级造价工程师职业资格考试:
1.具有工程造价专业大学专科(或高等职业教育)学历,从事工程造价业务工作满5年;
具有土木建筑、水利、装备制造、交通运输、电子信息、财经商贸大类大学专科(或高等职业教育)学历,从事工程造价业务工作满6年。
2.具有通过工程教育专业评估(认证)的工程管理、工程造价专业大学本科学历或学位(详见住房城乡建设部官网),从事工程造价业务工作满4年;
具有工学、管理学、经济学门类大学本科学历或学位,从事工程造价业务工作满5年。
3.具有工学、管理学、经济学门类硕士学位或者第二学士学位,从事工程造价业务工作满3年。
4.具有工学、管理学、经济学门类博士学位,从事工程造价业务工作满1年。
5.具有其他专业相应学历或者学位的人员,从事工程造价业务工作年限相应增加1年。
(二)已取得一级造价工程师一种专业职业资格证书的人员,报名参加其他专业科目考试的,可免考基础科目。
(三)具有以下条件之一的,参加一级造价工程师考试可免考基础科目(报考级别为免二科):
1.已取得公路工程造价人员资格证书(甲级);
2.已取得水运工程造价工程师资格证书;
3.已取得水利工程造价工程师资格证书。
(四)报名条件中有关学历、学位的要求是指经国家教育行政部门承认的正规学历、学位,相关专业工作年限的要求是指报考人员取得学历(学位)前后从事工程造价业务工作时间的总和,从事专业工作年限截止日期为2019年年底。
(五)中国香港、中国澳门居民参加一级造价工程师资格考试,应符合上述报名条件并提交身份证明、国家教育部认可的相应专业学历或学位证书,以及相应专业机构从事相关专业工作年限的证明。(报名时须填写国籍地区信息)。
三、报名相关事宜
参加我省2019年度一级造价工程师职业资格考试的报考人员使用全国专业技术人员资格考试报名服务平台(网址:http://www.cpta.com.cn,下同)进行网上报名。
(一)报名证明事项告知承诺制
根据《人力资源社会保障部人事考试中心关于印发<专业技术人员资格考试报名证明事项告知承诺制试点工作实施方案>的通知》(人考中心函〔2019〕26号)要求,本次考试报名实行报名证明事项告知承诺制,报名工作全程网上办理。
1.报考人员须承诺本人已经知晓规定的证明义务和证明内容,已经符合告知的报考条件,报考时所填报的信息真实、准确、完整、有效,并愿意承担虚假承诺的责任。报考人员无需携带学历证明、从事相关专业工作年限证明等证明材料到现场进行资格审核。资格审核部门对报考人员填报的信息进行核验和核查,并依据其作出的承诺为其办理报考相关事项。
2.报考人员不符合报考条件的,或者未按照资格审核部门要求办理报考相关事项的,按考试报名无效或者考试成绩无效处理。报考人员确认报名后,已缴费用不予退还。
档案库存在合格成绩的应试人员(老考生)经在线核验或者人工核查后,如不符合报考条件的,按报名无效处理;如因年限问题不符合报考条件的,不符合报考年度之前的合格科目按成绩无效处理。
应试人员有故意隐瞒真实情况、提供虚假承诺或者以其他不正当手段取得相应资格证书或者成绩证明等严重违纪违规行为的,按照《专业技术人员资格考试违纪违规行为处理规定》(人力资源和社会保障部令第31号)处理,记入专业技术人员资格考试诚信档案库。涉嫌犯罪的,移送司法机关处理。
建立失信应试人员黑名单制度,加大失信联合惩戒力度,加强跨部门联动响应,完善“一处失信、处处受限”的联合惩戒机制,将被记入专业技术人员资格考试诚信档案库的失信应试人员纳入全国信用信息共享平台,实施联合惩戒。失信应试人员信息视情况向社会公布,并通知当事人所在单位。
3.在专业技术人员资格考试中有违纪违规行为被记入专业技术人员资格考试诚信档案库且在记录期内的报考人员,不适用告知承诺制。不适用告知承诺制的报考人员,需要携带单位盖章的《报名登记表》到资格审核部门进行人工核验。
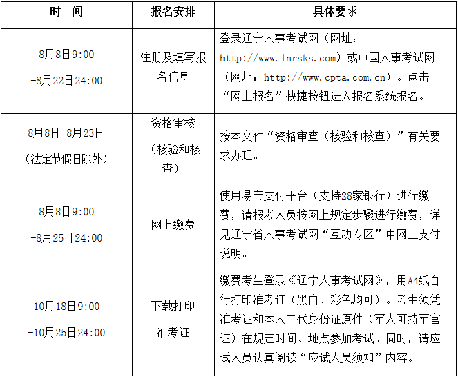
(二)报名流程及时间安排
1.报名流程。注册(信息在线核验、上传照片)、填写报考信息(阅读告知承诺书及报考须知、签署“报考承诺书”)、报名确认、资格审核(报考信息核验、核查)、缴费、打印准考证等环节。
2.报名时间安排
(三)注册
1.新注册报考人员在网上报名系统注册时,系统通过全国一体化在线政务服务平台、国家数据共享交换平台、政府部门内部核查和部门间行政协助等方式对身份、学历学位信息进行在线核验,核验及注册完成后方可继续报名。
2.试点工作开始前,己注册报考人员报考前须先登录网上报名系统,完善学历、学位信息后方可继续报名。
3.在线验证反馈结果需要24小时,请报考人员提前完成注册或信息完善,以免影响报名。
4.身份信息在线核验的证件类型为中华人民共和国居民身份证。学历学位信息在线核验是系统对2002年至今大专以上(含大专)的学历信息、2008年9月至今的学位信息进行在线核验。增加本人学历、学位信息时,请确保证书编号(17或18位)、专业名称(含括号内文字及标点符号)、毕业时间等与学信网信息完全一致。在线核验“未通过”的,请先自行与学信网信息进行比对,如有不符可重新增加一条正确的学历或学位信息并等待再次核验。核验结果提示“未通过”或“需要人工核验”的不会影响后续报名,须在报名开始后按规定进行人工核查。
5.注册时要求上传近期正面免冠证件照(如注册时未上传,则再次登录报名系统时提示上传)。请考生务必使用全国专业技术人员资格考试报名服务平台提供的工具(点击下载)对照片进行处理,源照片要求必须为单色背景(白色背景),正面免冠近期1寸或2寸证件照,JPG或JPEG,字节大于30KB,宽高像素大于295*413,照片清晰,禁止缩放后使用。若照片审核未通过,报考人员须按审核意见修改后重新上传照片。报考人员对照片质量负责,如因照片质量影响考试、成绩或证书的,由报考人员本人负责。
(四)填写报考信息
1.明确告知内容。我省报考人员(不含大连考生)登录到报名系统后,选择拟报考的考试项目和报考省份(辽宁省),阅读《告知承诺书》、《报考须知》和《报名流程》等文件。
2.选择报名地市及核查点。驻沈的中、省直单位报考人员报考地市应选择“省直”,核查点应选择“辽宁省人事考试中心”,其他报考人员均按属地化管理原则,选择现工作地所在市及相应的核查点(咨询电话见附件1)。
3.填写报名信息,签署报考承诺。报考人员在网上报名系统按要求填报相关信息后,本人签署《报考承诺书》(不允许代为承诺),对报考的级别、专业、科目等信息进行核对并保存。老考生报考原级别专业时,保留科目有效合格成绩。
(五)报名信息确认
报考人员需要自行进行报名信息确认,一旦确认就不能更改,报考人员应仔细核对,确保信息完整、准确。
1.报名确认时,下列报考人员须按系统提示上传相关证明材料进行人工核验。
(1)2002年及以前大专以上(含大专)学历的报考人员;
(2)按对应专业级别报考条件要求,须提交其他证明材料的报考人员(如资格证书、职称证书等)。
2.报名确认时,下列报考人员须携带对应报名条件中要求的学历、学位、资格证书、单位盖章的《报名登记表》等原件到资格审核部门进行人工核验。
(1)身份、学历学位信息未通过在线核验的报考人员;
(2)其他身份证件类型、境外学历学位等无法在线核验的报考人员;
(3)不适用告知承诺制的报考人员。
(六)资格审核(核验和核查)
1.报考人员在提交报考信息后,网上报名系统将对学历学位、所学专业、工作年限及专业工作年限等内容进行条件判断,对报考人员承诺的内容进行核验。
资格审核部门可依据考试报名属地化管理的具体要求,利用当地政府共享数据对报考人员户籍、社保等信息进行复核。
2.资格审核(核验和核查)工作按属地化原则进行。其中,各市报考人员资格审核(核验和核查)工作由所在市职称管理、人事考试部门负责。驻沈中、省直单位报考人员资格审核(核验和核查)工作由省人事考试中心负责。(资格审核单位详细信息见附件1)
3.资格审核部门要严格按照省人力资源和社会保障厅《关于印发〈辽宁省专业技术人员资格考试报考资格审查暂行办法〉的通知》(辽人社发〔2014〕9号)规定,认真对报考人员信息进行核验和核查,同时要加强事中事后监管,对虚假承诺行为和违纪违规行为作出处理。
(七)缴费
报考人员资格审核通过后方可进行网上缴费。未在规定时间内进行网上缴费的,视为自动放弃报考。
四、考场设置
2019年度一级造价工程师职业资格考试由省人事考试中心统一在省直(沈阳市)设考场并组织考试。
五、收费
(一)根据辽宁省人力资源和社会保障厅《关于调整执行辽宁省人事考试局承担的国家级人事考试收费及分成标准的通知》(辽人社〔2018〕59号)文件规定,《建设工程造价管理》、《建设工程计价》、《建设工程技术与计量》科目收费标准为61元/科,《建设工程造价案例分析》科目收费标准为69元/科。
(二)我省统一使用易宝支付平台(支持28家银行)进行缴费。报考人员缴费后须重新登录报名系统查看缴费状态,如有问题请及时同易宝公司联系(电话:4001500800)。未在规定时间内进行网上缴费的,视为自动放弃报考。
(三)需要收据报销的考生于考试结束后一个月内携带准考证、身份证到所报考考区的人事考试部门领取(详见附件2)。
六、答题要求
(一)应试人员应试时携带的文具限于黑色墨水笔、2B铅笔、橡皮、无声无文本编辑功能的计算器。草稿纸由考点统一发放,考后收回。
(二)《建设工程造价案例分析》为主观题科目,应试人员应注意:答题前必须仔细阅读应试人员注意事项(试卷封二)和作答须知(专用答题卡首页),答题时使用规定的作答工具在专用答题卡划定的区域内作答。
七、成绩管理
(一)考试结束2个月后,报考人员登录全国专业技术人员资格考试报名服务平台查询考试成绩。
(二)参加4个科目考试(级别为考全科)的人员须在连续4个考试年度内通过全部应试科目,参加2个科目考试(级别为免二科)的符合免试基础科目人员须在连续2个考试年度内通过相应应试科目,方可获得资格证书。已取得一级造价工程师一种专业职业资格证书的人员,报名参加其他专业科目考试的(级别为增报专业),可免考基础科目,在连续2个考试年度内通过相应应试科目,可获得相应专业考试合格证明,该证明作为注册时增加执业专业类别的依据。
(三)原参加2017年度造价工程师职业资格考试,报考全部科目(级别为考全科)且通过部分科目的应试人员,其考试合格成绩继续有效,并按照4年为一个周期的办法顺延至2020年(仅保留2017年成绩),此部分应试人员原则上不允许变更报考专业,若变更专业则按新应试人员报考。
(四)考试结束后被认定为雷同试卷的,按《专业技术人员资格考试违纪违规行为处理规定》(人社部第31号令)处理。
八、信息管理
考试信息统一使用人社部人事考试中心的《人事考试管理信息系统(GPTMIS)》进行管理。
九、考试教材及大纲
考试大纲使用住房和城乡建设部、交通运输部、水利部组织编写、人力资源和社会保障部审定的2019年版《全国一级造价工程师职业资格考试大纲》。中国建设工程造价管理协会网站(http://www.ceca.org.cn)、交通运输部职业资格中心网站(http://www.jtzyzg.org.cn)及水利水电规划设计总院网站(http://www.giwp.org.cn)可免费下载。
十、证书领取
考试合格人员证书领取事宜按照属地化原则进行。报名时选择“省直审核点”的报考人员请关注《辽宁人事考试网》证书领取公告。其他报考人员请关注各市证书领取公告(详见《辽宁人事考试网》“全省人事考试资格证书领取网址及电话”)。证书领取咨询电话:024-12333-0。
十一、其他
我省2019年度一级造价工程师职业资格考试考务工作由省人事考试中心考务部负责。
全省资格审核部门联系方式(见附件1)
技术支持电话:0531-66680723
网上支付热线:4001500800
附件:
1.全省资格审核部门联系方式
2.全省人事考试部门联系方式
辽宁省人事考试中心
2019年7月22日
附件1
全省资格审核部门联系方式
| 考 区 | 资 格 审 核 单 位 | 办 公 地 址 | 咨 询 电 话 |
| 沈 阳 | 沈阳市考试院 | 沈阳市和平区北七马路37号一楼 (沈阳市考试院服务中心) | 024-12333-1 |
| 鞍 山 | 鞍山市人才服务中心考试评价部 | 鞍山市铁东区莘英路899号 | 0412-5517323 |
| 抚 顺 | 抚顺市就业和人才服务中心考试及鉴定服务部 | 抚顺市顺城区城东新区裕城路39号 | 024-58303599 |
| 本 溪 | 本溪市考试评价中心 | 本溪市明山区人民路19号 | 024-42811006 |
| 丹 东 | 丹东市人社局人才开发科(免试) 丹东市就业和人才服务中心考试鉴定部(非免试) | 丹东市滨江西路6号 | 0415-3192762 0415-3192768 |
| 锦 州 | 锦州市人事考试服务中心 | 锦州市凌河区南京路5段恒升现代城13甲 | 0416-2118792 |
| 营 口 | 营口市人事考试办公室 | 营口市站前区市府路南99号 | 0417-2988605 |
| 阜 新 | 阜新市就业服务中心考试鉴定部 | 阜新市中华路东段人力资源大厦侧楼三楼 | 0418-2680093 |
| 辽 阳 | 辽阳市人事考试办公室 | 辽阳市白塔区青年大街79号 | 0419-2990266 |
| 盘 锦 | 盘锦市医保中心228房间(原盘锦市人社局) | 盘锦市兴隆台区惠宾大街106号 | 0427-2826034 |
| 铁 岭 | 铁岭市人事考试中心 | 铁岭市凡河新区金鹰大厦204 | 024-74830136 |
| 朝 阳 | 朝阳市人社局职称科 | 朝阳市朝阳大街三段112号劳动大厦14楼1406室 | 0421-2650667 |
| 葫芦岛 | 葫芦岛市劳动和社会保障服务中心人才工作服务分中心人事考试科 | 葫芦岛市龙港区龙湾大街甲1号劳动大厦二楼人事考试科 | 0429-6660762 |
| 省 直 | 辽宁省人事考试中心 | 沈阳市和平区太原北街2号 综合楼B座B0102 | 024-12333-0 |
附件2
全省人事考试部门联系方式
| 考 区 | 单 位 | 办 公 地 址 | 咨 询 电 话 |
| 沈 阳 | 沈阳市考试院 | 沈阳市和平区北七马路37号一楼 (沈阳市考试院服务中心) 沈阳考区的考生如需要发票邮寄,请拨打电话进行登记办理,报名结束后一周内办理,逾期不予受理。 | 024-22525366 (此电话仅限于咨询发票邮寄打印 业务。) |
| 鞍 山 | 鞍山市人才服务中心考试评价部 | 鞍山市铁东区莘英路899号 | 0412-5517323 |
| 抚 顺 | 抚顺市就业和人才服务中心考试及鉴定服务部 | 抚顺市顺城区城东新区裕城路39号 | 024-58303599 |
| 本 溪 | 本溪市考试评价中心 | 本溪市明山区人民路19号 | 024-42811006 |
| 丹 东 | 丹东市就业和人才服务中心考试鉴定部 | 丹东市滨江西路6号 | 0415-3192768 |
| 锦 州 | 锦州市人事考试服务中心 | 锦州市凌河区南京路5段恒升现代城13甲 | 0416-2118792 |
| 营 口 | 营口市人事考试办公室 | 营口市站前区市府路南99号 | 0417-2988605 |
| 阜 新 | 阜新市就业服务中心考试鉴定部 | 阜新市中华路东段人力资源大厦侧楼三楼 | 0418-2680093 |
| 辽 阳 | 辽阳人事考试办公室 | 辽阳市白塔区青年街79号 | 0419-4136266 |
| 盘 锦 | 盘锦市医保中心228房间(原盘锦市人社局) | 盘锦市兴隆台区惠宾大街106号 | 0427-2826034 |
| 铁 岭 | 铁岭市人事考试中心 | 铁岭市凡河新区金鹰大厦204 | 024-74830136 |
| 朝 阳 | 朝阳市人事考试办公室 | 朝阳市劳动大厦16楼1610室 | 0421-2653199 |
| 葫芦岛 | 葫芦岛市劳动和社会保障服务中心人才工作服务分中心人事考试科 | 葫芦岛市龙港区龙湾大街甲1号劳动大厦二楼人事考试科 | 0429-6660762 |
| 省 直 | 辽宁省人事考试中心 | 沈阳市和平区太原北街2号 综合楼B座B305(发票领取) | 024-12333-0 |