发布时间:2020-07-30 共1页
浙考发〔2020〕23号
关于做好 2020年度一级造价工程师
职业资格考试考务工作的通知
各市及义乌市人事考试机构,各有关单位:
根据人社部人事考试中心《关于做好 2020年度一级造价工程师职业资格考试考务工作的通知》(人考中心函〔2020 〕号)部署,以及《司法部关于印发开展证明事项告知承诺制试点工作方案的通知》(司法发通〔2019〕54号)精神,现将 2020年度一级造价工程师职业资格考试考务工作有关事项通知如下。
一、考试时间、科目及考点
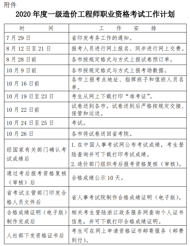
考试定于 10月24日至25日举行,具体考试时间和科目为:
10 月24日
上午:9:00-11:30 建设工程造价管理
下午:2:00-4:30 建设工程计价
10月25日
上午:9:00-11:30 建设工程技术与计量(4个专业)
下午:2:00-6:00 建设工程造价案例分析(4个专业)
其中,《建设工程技术与计量》科目和《建设工程造价案例分析》科目分为“土木建筑工程”与“交通运输工程”、“水利工程”和“安装工程”4个专业,考生可根据工作实际选报其一。
考点设在省直和各设区市(及义乌市)市区,具体地点以准考证为准。
二、报考条件
(一)凡中华人民共和国公民和香港、澳门、台湾居民,遵纪守法,并具备以下条件之一者,均可报名参加一级造价工程师职业资格考试(报名系统上显示的级别为“考全科”)。
1、具有工程造价专业大学专科(或高等职业教育)学历,从事工程造价业务工作满5年;具有土木建筑、水利、装备制造、交通运输、电子信息、财经商贸大类大学专科(或高等职业教育)学历,从事工程造价业务工作满6年。
2、具有通过工程教育专业评估(认证)的工程管理、工程造价专业大学本科学历或学位,从事工程造价业务工作满4年;具有工学、管理学、经济学门类大学本科学历或学位,从事工程造价业务工作满5年。
3、具有工学、管理学、经济学门类硕士学位或者第二学士学位,从事工程造价业务工作满3年。
4、具有工学、管理学、经济学门类博士学位,从事工程造价业务工作满1年。
5、具有他专业相应学历或者学位的人员,从事工程造价业务工作年限相应增加1年。
(二)具有以下条件之一的,参加一级造价工程师考试可免考《建设工程造价管理》和《建设工程计价》二门基础科目(报名系统上显示的级别为“免二科”)。
1、已取得公路工程造价人员资格证书(甲级);
2、已取得水运工程造价工程师资格证书;
3、已取得水利工程造价工程师资格证书。
(三)已获得资格证书,报名参加其他专业科目考试(级别为增报专业)的,只须参加二门专业科目的考试(报名系统上显示的级别为“增报专业”)。
(四)报考条件中涉及专业工作时间期限的,均计算到报考当年年底。以后学历报考的,专业工作时间前后可以累加(脱产学习时间除外)。报考条件咨询电话:0571-88055530、0571-88055503.
三、获得证书(成绩合格证明)条件
参加全部4个科目考试(考全科)的人员,必须在连续4个考试年度内通过全部科目的考试;符合免试部分科目条件参加2个专业科目考试(免二科)的人员,必须在2个考试年度内通过应试科目的考试,方可获得资格证书。已获得资格证书,参加其他专业2个专业科目考试(增报专业)的人员,必须在2个考试年度内通过应试科目的考试,方可获得相应专业考试成绩合格证明。
四、报考事项
报考人员于 8月 12日至 21日,通过登录浙江人事考试网(http://www.zjks.com)链接,或直接登陆中国人事考试网(http://www.cpta.com.cn/),按告知承诺制的有关要求, 一次性完成报名和交费流程。
(一) 一般情况报考流程
1.未注册(首次报考)的人员,先如实注册个人信息(如姓名、学历学位、身份证号和手机号、电子邮箱等)。注册成功后,上传本人电子证件照(照片处理工具和方法见浙江人事考试网首页的“办事指南”栏目)。在线核验通过后(一般 24小时后),报考人员再次登陆网报系统,在阅读《承诺制告知书》和《报考须知》后,再进入报考信息录入界面,进一步填报完善个人信息(如专业工作年限、所学专业、工作单位与地址、专业技术等级或职称等),并正确选择报考信息(如考试级别、专业、科目、报名点等)。
2.已注册的报考人员,在登陆网报系统后,直接填报个人信息(如姓名、学历学位、身份证号和手机号、电子邮箱等),在线核验通过的(一般 24小时后),再按以上流程完成报名(再次登陆网报系统后填报的内容与步骤同上)。
3.填报完相关信息后,系统生成《专业技术人员资格考试报名证明事项告知承诺制报考承诺书》电子文本,由报考人员本人签署并提交(不允许代为承诺)。承诺书电子文本可下载保存。
4.再次对报考信息进行认真检查,在确认所填报、选择和上传的信息准确无误后,再点击“确认”或下载打印“报名表”(打印的“报名表”无需单位审核和提交,供报考人员留存备查)。
5.在点击“确认”或下载打印“报名表”后,在线交纳考试费用,交费成功即为报考成功。交费时可用同一账户逐一为多人支付,但要注意一一对应报考人员交费,以免错交费和漏交费。在试卷预订后或属虚假承诺被取消报考资格的,已交费用不予退还。
(二)特殊情况的报考处理
在报考过程中,如有以下特殊情况,按相应方法处理。1.对于 2002年以前大专以上学历、2008年以前学士以上学位、国(境)外学历学位等报名,无法在线核验的,须上传的相应学历学位证书图片后,方可继续完成上述报考流程。
2.对于在资格考试中有违纪行为被记入诚信档案库还在记录期内的报考人员,不适用告知承诺制,须联系我院作出相应设置后,方可继续完成上述报考流程(同时须打印报名表并保存,用于成绩全部合格后到现场审查)。
3.对于使用我国居民身份证报名但信息在线核验未通过的,以及使用非我国居民身份证件无在线核验的,须联系我院查明情况处理。
4.在档案库中有合格成绩的老考生,若不符合报考条件的,按考试报名无效处理。如因年限问题不符合报考条件的,不符合报考年度之前的合格科目按成绩无效处理。
(三) 准考证打印和参加考试
报考成功的考生可于10月19日至23日登录浙江人事考试网在线打印准考证,按准考证规定的时间、地点和要求参加考试。若发现准考证信息有误,应在考前联系所在市人事考试机构处理。
(四)网上告知承诺报考注意事项
1.由于个人身份和学历信息提交在线核验,且需经 24小时后才能再次登陆报名系统报名,提醒各位报考人员要尽早报名,预留足够的报名时间。
2.报名期间,若发现报考信息有误,在未点击“确认”前,报考人员可点击“信息维护”自行进行修改。在点击“确认”或打印“报名表”后则不能再自行修改,若需修改须联系我院处理。
3.如属报考人员传错照片、填错个人信息(如姓名、身份证号、手机号)、选错报考信息(如考试专业、级别、考区和报名点)、未交费或错交费、不符合报考条件等原因,影响参加考试、答卷评阅、通信联络、资格复核、证书制发与使用的,由报考人员自负责任。省部属单位定义,请见浙江人事考试网首页的“办事指南”栏目。根据报名规则和疫情防控规定,要求报考人员在户籍地或工作所在地报考(即:网上所选“考区”必须是户籍地或工作所在地)。
4.特别提示。报考流程中所有的设置或操作,均不属于考前报考资格认定,对于应试科目全部合格的考生,还须进行考后报考资格复核,报考信息经复核未通过的,合格成绩无效。其中,对于不适用于告知承诺制的考生,或复核部门认为上传的学历证书材料存在疑问的考生,还须到现场审核。
报考技术咨询电话:0571-88396764、88396765 ,传真88395085.
(五) 关于2017年考全科考生的合格成绩使用规定参加 2017年度造价工程师职业资格考试报考全部科目(考全科)且通过部分科目的老考生,其对应考试科目的合格成绩继续有效,并按照4年为一个周期的办法顺延至2020年,此部分老考生不允许变更级别,如若变更级别按新考生处理。
五、收费依据和标准
省物价局、省财政厅浙价费〔2016〕71号文件规定,考试收费标准《建设工程造价案例分析》科目为每人 70元,其它 3个科目为每人每科 60元。考生的交费票据,在考试当日到考点指定教室领取或由监考人员发给。
六、考试大纲
考试大纲使用住房和城乡建设部、交通运输部、水利部组织编写、人力资源和社会保障部审定的 2019年版《全国一级造价工程师职业资格考试大纲》。中国建设工程造价管理协会网站( http://www.ceca.org.cn)、交通运输部职业资格中心网站( http://www.jtzyzg.org.cn)及水利水电规划设计总院网站(http://www.giwp.org.cn)可免费下载。
七、考试题型和相关规定
《建设工程造价案例分析》科目为主观题,用黑色墨水笔在答题卡上书写作答,所用草稿纸统一发放和回收;其它3个科目均为客观题,用 2B铅笔在答题卡上填涂作答,题本空白
处可做草稿纸使用。考生应考时,准许携带黑色墨水笔、 2B铅笔、橡皮、计算器(免套、无声、无文本编辑存储功能)、削笔刀、计算器(免套、无声、无文本编辑存储功能)、计时器(无声、无收发拍摄功能)、一次性医用外科口罩。考生必须凭未作任何标记的纸质准考证和有效身份证件原件方可入场(两证缺一不可),开考 5分钟后禁止入场,2小时后方可交卷离场。严禁将手机、手环等有收发、拍摄功能电子设备,以及提包、资料等物品带至座位;严禁将试卷、答题卡以及考试信息带出或传出考场;在答题前应先阅读试卷和答题卡上的注意事项和作答须知,在规定的区域内用规定的书写工具填写个人信息和作答;答题卡不得折叠和污损,不得作与考试无关的标记;试卷和答题卡如有印刷、装订等质量问题应及时举手报告。否则,若影响考试成绩,后果由考生自负,涉及违纪违规的按规定处理。因考生自己损坏或错答位置的试卷和答题卡,不予更换。
为保留监考信息,考试过程全程监控。
八、成绩公布与考后报考资格复核(审核)
(一)考试成绩经国家相关部门确认后,在中国人事考试网上予以公布,届时考生可查询和下载打印考试成绩。
(二)考后报考资格复核(审核)工作由造价部门组织实施,应试科目成绩全部通过的考生电子信息由我院提供(含部分考生上传的证件材料信息,以及不适用告知承诺制的考生信息)。
负责报考资格复核(审核)的人员,只需对我院提供的电子信息进行线上复核。其中,对少数不适用告知承诺制,或对上传的材料有疑问,需进行现场审核的,具体审核时间、地点及所需提交的资料由造价部门确定,考生逾期不到现场审核的视为自动放弃考试成绩。请各位考生务必在网上报名时填写可联系的电话号码。
(三)对通过复核(审核)的考试成绩公示 10天。在省人社厅印发合格人员文件后,制作成绩合格证明。届时,考生可登陆浙江政务服务网(www.zjzwfw.gov.cn)下载打印本人成绩合格证明。在人社部下发资格证书后,考生可在网上申请证书邮寄服务(邮费到付)。
(四)特别提示:在合格成绩公示期间,如有情况反映,在公示期满还未查实的,后续发文、制证等工作照常进行,但在任何时候(如发证、注册、职称评审等任何环节)查实或发现有不符合报考条件或免试条件、不实承诺的,将依据“承诺制”规定,作出合格成绩或证书(成绩证明)无效处理,后果由报考人员自负。
九、有关要求
各市人事考试机构和造价要密切配合,通力协作,认真做好各个环节的考务工作(具体工作计划见附件)。
(一)要做好新冠疫情防控工作。严格执行疫情防控有关规定,“资格考试考点防疫方案”和“资格考试考生防疫须知”(随疫情变化动态更新),发布在浙江人事考试网“办事指南”栏目,请相关考生在考前 14天以上登录查看,考前做好相关准备,考中做好配合工作。考务部门(考点单位)要针对防疫方案,落实好相应的防控措施。
(二)要做好考后报考资格复核(复审)工作。复核(复审)的信息,要确保完整和安全,并及时传送。需现场审核的人员,信息联络要到位,谨防遗漏。
(三)要做好考试服务和考风考纪管理工作。采取切实措施,努力创造安全、良好考试环境。同时,要加强考风考纪管理,下大力预防违纪违规行为发生,一经发现,将严格按照人社部第31号令处理。其中,对主观违纪的,还将记入资格考试诚信档案库,并在“信用中国(浙江)”网上公布,确保考试工作的公平公正和顺利实施。
附件:2020年度一级造价工程师职业资格考试工作计划
浙江省人事考试院
2020年7月29日
源文地址:http://www.zjks.com/showInfo/Info.aspx?id=6734
