发布时间:2020-08-01 共1页
根据人社部人事考试中心《关于做好 2020年度一级造价工程师职业资格考试考务工作的通知》,浙江2020年度一级造价工程师考试报名时间为8月12日至21日。以下为浙江2020年一级造价师考试有关要求。
有关要求
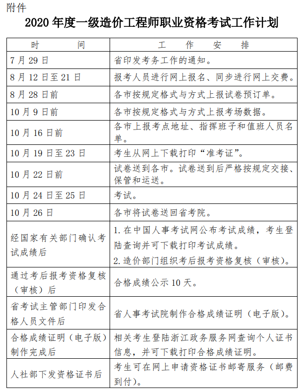
各市人事考试机构和造价要密切配合,通力协作,认真做好各个环节的考务工作(具体工作计划见附件)。
(一)要做好新冠疫情防控工作。严格执行疫情防控有关规定,“资格考试考点防疫方案”和“资格考试考生防疫须知”(随疫情变化动态更新),发布在浙江人事考试网“办事指南”栏目,请相关考生在考前 14天以上登录查看,考前做好相关准备,考中做好配合工作。考务部门(考点单位)要针对防疫方案,落实好相应的防控措施。
(二)要做好考后报考资格复核(复审)工作。复核(复审)的信息,要确保完整和安全,并及时传送。需现场审核的人员,信息联络要到位,谨防遗漏。
(三)要做好考试服务和考风考纪管理工作。采取切实措施,努力创造安全、良好考试环境。同时,要加强考风考纪管理,下大力预防违纪违规行为发生,一经发现,将严格按照人社部第31号令处理。其中,对主观违纪的,还将记入资格考试诚信档案库,并在“信用中国(浙江)”网上公布,确保考试工作的公平公正和顺利实施。
