2020年北京初级经济师考试专业由15个调整为10个

发布时间:2020-06-05 共1页

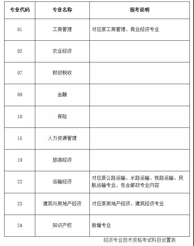
根据《经济专业技术资格考试实施办法》第四条可知,初级经济师专业改为“工商管理、农业经济、财政税收、金融、保险、运输经济、人力资源管理、旅游经济、建筑与房地产经济、知识产权等10个专业”,考生在报名时可根据工作需要选择其一。

经济专业技术资格考试科目设置表

2020年北京初级经济师考试专业由15个调整为10个

具体专业调整如下:

1、人力资源、财政税收、金融、农业、保险、旅游专业保留不变。

2、原商业经济专业取消,新《工商管理》专业对应原《工商管理》、《商业经济》专业。

3、原公路、水路、铁路、民航运输、邮政专业合并为运输经济专业。

4、建筑与房地产专业合并,改为“建筑与房地产经济专业”。

5、新增知识产权专业。

2020年初级经济师考试时间已确定。

专业变动对考试难度变动有影响吗?

答:工商、运输经济、建筑与房地产经济这三个专业,考试的教材及难度肯定会有变化,教材内容会有较大新增内容,难度相应也会加大。

知识产权为新增科目,但是对应到单独的《知识产权管理师》,预计将会是个大专业,建议报考。

具体规定点击《2020年初级经济师考试政策及政策变化解读》查看


百分百考试网 考试宝典

立即免费试用