发布时间:2020-07-28 共1页
关于做好2020年度经济(初中级)资格(水平)考试考务工作的通知
吉林省人力资源和社会保障厅
吉人社函〔2020〕139号
关于做好2020年度经济(初中级)、统计专业技术资格、通信专业技术人员职业水平和计算机技术软件专业技术资格(水平)考试考务工作的通知
各市(州)、长白山管委会、梅河口市人力资源和社会保障局:
根据人力资源社会保障部办公厅《关于2020年度专业技术人员职业资格考试计划及有关事项的通知》(人社厅发〔2019〕118号)和相关部委文件精神,为做好我省2020年度经济(初中级)、统计专业技术资格、通信专业技术人员职业水平和计算机技术与软件专业技术资格(水平)考试考务工作,现将有关事项通知如下:
一、报名时间及办法
为方便考生,简化报名流程,倡导诚信报名,经济(初中级)和统计专业技术资格考试实行报名证明事项告知承诺制。通信专业技术人员职业水平考试实行考前现场资格审核。计算机技术与软件专业技术资格(水平)考试报名条件不限,实行资格免审。考生应认真阅读、准确理解相关报考规定(见附件1)。报考条件规定的专业是指教育部印发的《普通高等学校本科专业目录(2012)》(教高〔2012〕9号)中所设置的有关学科门类专业。
(一)报名时间安排
| 考试名称 | 报名时间 | 现场审核时间 | 缴费时间 | 报名网站 |
| 经济(初中级) | 8月1日至8月9日 | 8月3日至8月10日(周六、周日休息) | 8月3日至 8月11日 | 中国人事考试网http://www.cpta.com.cn |
| 统计 | 同上 | 同上 | 同上 | 同上 |
| 通信 | 同上 | 同上 | 同上 | 全国通信专业技术人员职业水平考试网 http://www.txks.org.cn |
| 计算机技术与软件 | 同上 | 免审 | 同上 | 全国计算机技术与软件专业技术资格(水平)考试网http://bm.ruankao.org.cn |
1.考生注册
新报考人员在网上报名系统注册时,系统通过全国一体化在线政务服务平台、国家数据共享交换平台、政府部门内部核查和部门之间行政协助等方式对身份、学历学位信息进行在线核验,核验及注册完成后方可继续报名。
已注册报考人员报考前须先登录网上报名系统,补充完善个人信息,核验完成后方可继续报名。
2.考生承诺
填报信息前,报考人员务必仔细阅读《告知书》、《报考须知》和《报名流程》等文件。承诺本人完全符合报名条件及填报的信息真实、准确、完整,点击“已经完整阅读承诺书,接受并遵守有关规定”进入报名系统进行报名操作。报考人员在网上报名系统按要求填报相关信息后,本人签署《专业技术人员资格考试报名证明事项告知承诺制报考承诺书》(电子文本),承担不实、虚假承诺的责任,不允许代为承诺。
3.上传照片
经济(初中级)和统计专业技术资格考试的报考人员须上传近期正面免冠证件照(如注册时未上传,则再次登录报名系统时提示上传)。请考生务必使用全国专业技术人员资格考试报名服务平台提供的工具(点击下载)对照片进行处理,上传照片要求:近期彩色标准1寸,半身免冠正面证件照(尺寸25mm*35mm,像素295px*413px),照片底色背景为白色,JPG或JPEG格式,确保照片清晰,已注册的考生照片无须更换。照片审核工具操作方法详见工具压缩包中的readme.doc文件。报考人员对照片质量负责,如因照片质量影响考试、成绩或证书的,由报考人员本人负责。
通信专业技术人员职业水平考试的报考人员须从全国通信专业技术人员职业水平考试网上报名平台下载“证件照片审核工具”,并使用该软件进行照片审核处理。通过审核工具生成的报名照片上传后被自动识别为合格,人事考试机构将不再对照片进行人工审核。报名照片将用于准考证、考场座次表、证书和证书查询认证系统,请报考人员上传照片时慎重选用。
4.在线核验
经济(初中级)和统计专业技术资格考试的报考人员在注册身份及学历信息后,在线验证反馈结果需要24小时,请报考人员提前完成注册或信息完善,以免影响报名。身份信息在线核验的证件类型为中华人民共和国居民身份证。学历学位信息在线核验是系统对2002年至今大专以上(含大专)的学历信息、2008年9月至今的学位信息进行在线核验,提示“未通过”或“需要人工核验”的不会影响后续报名,须在报名开始后按规定进行人工核查。通过在线核验的报考人员,无需进行现场人工核查,直接网上缴费即可。
5.选择考试
报考人员应对照考试报名文件,按要求选择考试类别、级别、专业、科目。
6.选择考区
报考人员按工作单位属地原则报名,省(中)直驻长春市单位的考生选择“省(中)直”考点,各市(州)考生按所在市(州)选择相应考点,长白山保护开发区及省(中)直驻其他市(州)单位的考生就近选择考点。省直管县(市)仍按原渠道报名。
7.现场人工核查
报名确认时,下列报考人员须要到资格审核部门(见附件2)进行现场人工核查:
(1)身份、学历学位、资格证书等信息未通过在线核验的经济(初中级)和统计专业技术资格考试的报考人员,须要携带对应报名条件中要求的学历、学位、资格证书、《资格考试报名表》等原件。
(2)通信专业技术人员职业水平考试的报考人员,须要携带对应报名条件中要求的学历、学位、单位盖章的《资格考试报名表》等原件。
因疫情原因,请到现场的考生全程佩戴口罩,测温合格后方可进行资格审核。
8.资格考试报名表
报考人员确认报考信息准确无误后,可在网上自行打印《资格考试报名表》,打印后不允许修改个人信息。通过在线核验的报考人员,无需将报名表上交考试机构审核。
(二)网上缴费
报考人员资格审核通过后方可进行网上缴费,缴费成功后务必查看“缴费状态”。网上缴费后概不退费。未在规定时间内进行网上缴费的,视为自动放弃报考(收费标准见附件3)。
(三)打印准考证
准考证由考生用A4纸在网上自行打印,打印准考证时间及网站见下表。考生须持本人准考证、正式有效身份证或社会保障卡参加考试。
| 序号 | 考试名称 | 打印准考证时间 | 打印准考证网站 |
| 1 | 经济(初中级) | 11月13日至11月20日 | 中国人事考试网 |
| 2 | 统计 | 10月12日至10月17日 | 同上 |
| 3 | 通信 | 10月12日至10月17日 | 全国通信专业技术人员职业 水平考试网 |
| 4 | 计算机技术与软件 | 11月2日至11月7日 | 全国计算机技术与软件专业 技术资格(水平)考试网 |
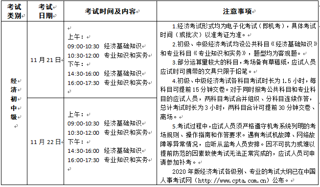
二、考试时间及科目

三、告知承诺制相关政策及事项
按照司法部、人力资源社会保障部有关规定要求,2020年度经济(初中级)和统计专业技术资格考试实行报名证明事项告知承诺制。
(一)报考人员须承诺本人已经知晓规定的证明义务和证明内容,已经符合告知的报考条件,报考时所填报的信息真实、准确、完整、有效,并愿意承担虚假承诺的责任。资格审核部门对报考人员填报的信息进行核验和核查,并依据其作出的承诺为其办理报考相关事项。
(二)报考人员在提交报考信息后,网上报名系统将对学历学位、所学专业、工作年限及专业工作年限等内容进行条件判断,对报考人员承诺的内容进行核验。
(三)报考人员不符合报考条件的,或者未按照资格审核部门要求办理报考相关事项的,按考试报名无效或者考试成绩无效处理。
(四)档案库存在合格成绩的应试人员(老考生)经在线核验或者人工核查后,如不符合报考条件的,按报名无效处理;如因年限问题不符合报考条件的,不符合报考年度之前的合格科目按成绩无效处理。
(五)应试人员有故意隐瞒真实情况、提供虚假承诺或者以其他不正当手段取得相应资格证书或者成绩证明等严重违纪违规行为的,按照《专业技术人员资格考试违纪违规行为处理规定》(人力资源和社会保障部令第31号)处理,记入专业技术人员资格考试诚信档案库。涉嫌犯罪的,移送司法机关处理。
(六)建立失信应试人员黑名单制度,加大失信联合惩戒力度,加强跨部门联动响应,完善“一处失信、处处受限”的联合惩戒机制,将被记入专业技术人员资格考试诚信档案库的失信应试人员纳入全国信用信息共享平台,实施联合惩戒。失信应试人员信息视情况向社会公布,并通知当事人所在单位。
(七)在专业技术人员资格考试中有违纪违规行为被记入专业技术人员资格考试诚信档案库且在记录期内的报考人员,不适用告知承诺制。
四、资格证书
(一)考试成绩发布后,对成绩合格、拟取得资格证书人员,在吉林省人事考试网和考试行业主管部门网站上进行公示。
(二)国家下发证书后,省人事考试网发布证书领取通知。证书领取时间请关注吉林省人事考试网服务指南“证书领取通知”栏目相关消息。在各市(州)考区报名的,按当地人事考试机构通知的时间、地点领取。
五、考试相关政策及事项
(一)凡遵纪守法,恪守职业道德,符合报考条件且身体健康能够适应考试者均可报考。实行违纪通报制度,凡违纪违规考生一律通报到本人所在单位并给予严肃处理。
(二)根据人社部31号令和《关于规范专业技术人员资格考试雷同试卷认定和处理的通知》(人考中心函〔2012〕25号),国家阅卷时将对所有考生试卷进行雷同试卷检测鉴定,无论抄袭、被抄袭、通讯工具作弊等产生的雷同试卷或试卷代码异常,一律取消考试成绩。考生在严格遵守考试纪律的同时,要树立自我保护意识,防止被他人抄袭。严禁将手机等通讯工具及违禁物品资料带入考场座位,一经发现,不论使用与否,一律按违纪处理。