发布时间:2021-02-19 共1页
2021年天津中级经济师报名证明材料
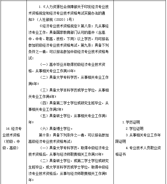
根据中国人事考试网通知知,中级经济师考试报名实行告知承诺制证明材料如下:
1.学历证明
2.学位证明
3.从事相关专业工作年限证明
4.专业技术人员职业资格证书
2021年天津中级经济师报名预计会在7-8月进行。
官方截图如下:



报名时间及方式参考2020年
中级考试报名时间为2020年8月4日9:00至8月13日16:00。考试采取网络报名方式,请报考人员登录全国专业技术人员资格考试报名服务平台(网址为http://zg.cpta.com.cn/examfront)进行报名。
报名条件
凡遵守中华人民共和国宪法和法律,具有良好的道德品行和业务素质,符合初级、中级、高级经济专业技术资格考试报名条件的经济专业人员,均可报名参加相应级别的考试。
(二)具备下列条件之一者,可以报名参加中级经济专业技术资格考试:
1.高中毕业并取得初级经济专业技术资格,从事相关专业工作满10年;
2.具备大学专科学历,从事相关专业工作满6年;
3.具备大学本科学历或学士学位,从事相关专业工作满4年;
4.具备第二学士学位或研究生班毕业,从事相关专业工作满2年;
5.具备硕士学位,从事相关专业工作满1年;
6.具备博士学位。
(四)取得导游资格、拍卖师、房地产经纪人协理、银行业专业人员初级职业资格,可对应初级经济专业技术资格;取得房地产估价师、咨询工程师(投资)、土地登记代理人、房地产经纪人、银行业专业人员中级职业资格,可对应中级经济专业技术资格;取得资产评估师、税务师职业资格等相关职业资格,可根据《经济专业人员职称评价基本标准条件》规定的学历、年限条件对应初级或中级经济专业技术资格,并可作为报名参加高一级经济专业技术资格考试的条件。
(五)自2020年起,知识产权专业人员参加经济系列专业技术资格考试或职称评审。此前按照相关规定获得的知识产权领域相关职称,可作为申报经济系列知识产权专业高一级专业技术资格考试或评审的条件。