发布时间:2020-11-04 共1页
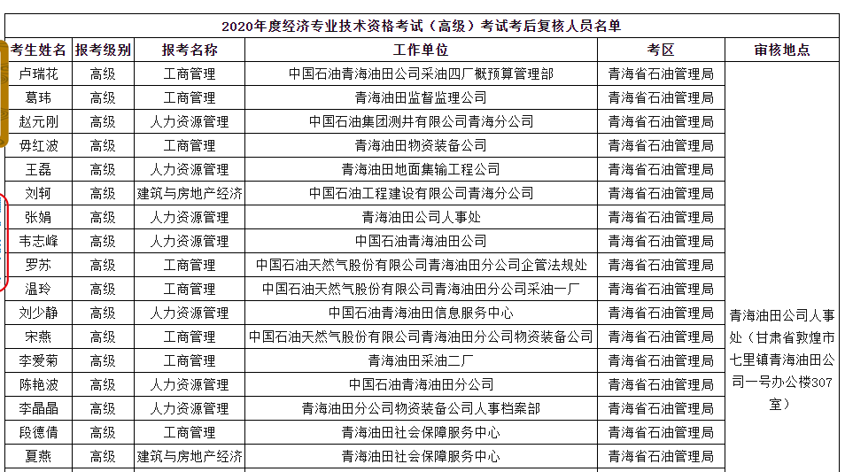
根据《司法部关于印发开展证明事项告知承诺制试点工作方案的通知》(司发通〔2019〕54号)、《人力资源社会保障部办公厅关于印发<人力资源社会保障系统开展证明事项告知承诺制试点工作实施方案>的通知》(人社厅发〔2019〕71号)及《人力资源社会保障部人事考试中心关于印发<专业技术人员资格考试报名证明事项告知承诺制试点工作实施方案>的通知》(人考中心函〔2019〕26号)的规定和要求,现要求青海省2020年度高级经济专业技术资格考试成绩合格人员必须进行考后复核,共74人 (详见下列名单)。根据青海省关于新型冠状病毒感染的肺炎疫情防控工作要求,为了有效避免人员聚集导致的传染风险,请考生提前出示“信康码”(绿码),全程佩戴口罩,如有排队,人员间距1米以上。另外,10月10日后去过疫情中高风险地区(即具有新疆喀什旅居史,特别是喀什地区疏附县站敏乡、托克扎克镇、吾库萨克镇、萨依巴格乡及疏附县其他乡镇)、接触过病人的重点人员及疫情中高风险地区来青返青人员要出示2次核酸检测(检测阴性者应间隔24小时再次采样检测)报告。
名单所列人员在考试报名时均签署了《专业技术人员资格考试报名证明事项告知承诺制报考承诺书》,承诺已经符合告知的考试报名条件,承诺所填报和提交的所有信息真实、准确、完整、有效,愿意承担虚假承诺的责任,并接受相应处理。
名单所列人员必须在规定的时间内进行资格审核,如若没有在规定时间内完成资格审核的人员,影响后期合格证书的发放,请成绩合格人员务必高度重视!本次复核不再进行电话通知,所须内容均以公告为准。
一、资格复审时间、地点及联系方式
时间:2020年11月3日--11月6日,考生资格复核通过后,才可以领取高经考试合格证书。
地点:
1.考区为“省直”的考生,审核地址为:青海省人事考试中心(西宁市城西区五四西路86号社会保险服务大厅65、66号窗口),联系电话:0971-8258591(仅工作日、上班时间进行接听)
2.考区为“青海石油局”的考生,审核地址为:青海油田公司人事处(甘肃省敦煌市七里镇青海油田公司一号办公楼307室) 联系电话:0937-8934479(仅工作日、上班时间进行接听)
二、资格复审对象
凡参加2020年度高级经济专业技术资格考试成绩合格人员(详见下列名单)
三、审核程序
第一步、考生须携带本人身份证原件及复印件、毕业(学位)证书原件及复印件、相应的中级专业技术资格合格证书,到现场进行资格复审。携带的毕业(学位)证书原件和身份证原件必须与报名时提供的一致。
第二步、考生现场资格复审,审核通过的,资格复审结束。审核不通过的,考生须根据反馈原因补充完善资料后再次审核。
青海省人事考试中心
2020年11月2日



