辽宁省2020年一级建造师准考证打印时间

发布时间:2020-07-04 共1页

报名时间 考试时间及科目 报名条件 准考证打印
考务文件 资格审核方式 缴费标准

辽宁人事考试网发布《关于2020年度一级建造师资格考试考务工作的通知》,通知内容明确了辽宁2020年一级建造师报名时间为7月9日9:00-7月19日24:00。同时。也公布了打印准考证的相关事宜。大家一起看看吧!

(二)报名流程及时间安排

1.报名流程。注册(信息在线核验、上传照片,可提前注册)、填写报考信息(阅读告知承诺书及报考须知、签署“报考承诺书”)、报名确认、资格审核(报考信息核验、核查)、缴费、打印准考证等环节。

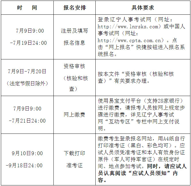
2.报名时间及准考证打印时间安排

缴费考生登录报名网站,用A4纸自行打印准考证(黑白、彩色均可)。应试人员须凭准考证和本人有效身份证原件(军人可持军官证)在规定时间、地点参加考试。同时,请应试人员认真阅读“应试人员须知”内容。

点击查看详情>>


百分百考试网 考试宝典

立即免费试用