2018年临床执业/助理医师考试报名表怎么填写

发布时间:2018-01-12 共1页

2018年临床执业/助理医师考试报名表怎么填写呢?2018年医师考试报名时间已经开始了,相信考生朋友已经开始报名了,接下来考试报名最需要注意的是考试报名表的问题,为此,百分百考试网小编汇总了关于2018年医师考试报名表填写的相关信息,分享给大家。

2018年临床执业助理医师考试报名过程中,相关表格的填写是一项复杂但是重要的事情,尤其在今年的医师资格考试中网上报名将不再受理个人报名信息修改,因此考生在填写报名表格时,需严格按照说明填写,以确保考生信息无误。今天给大家分享报名过程中三种表格的填写,建议大家及时查看并了解。

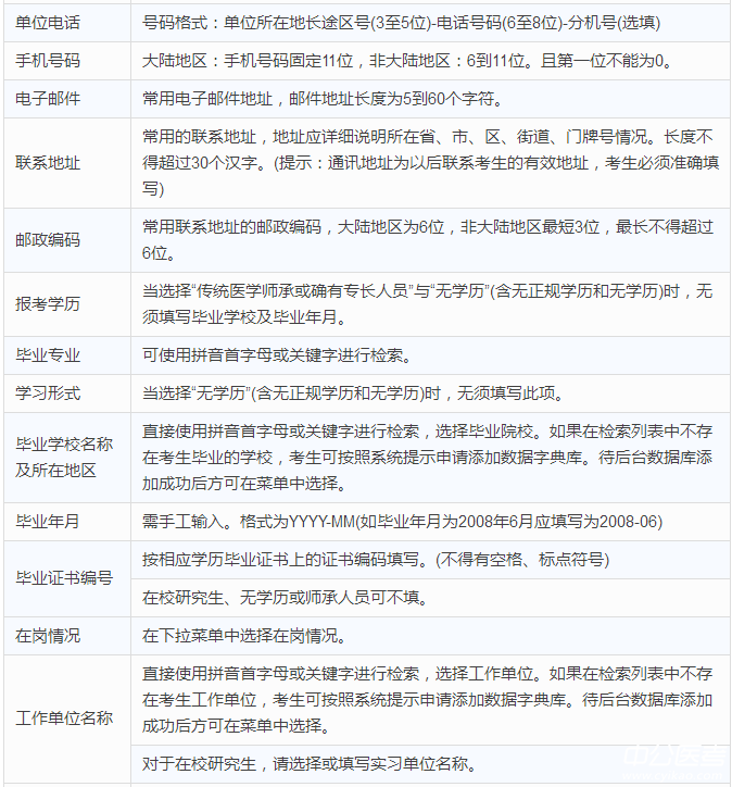
一、报名表填写说明:


注意:报名表是在国家医学考试网上报名时在线填写的,大家可以参考以上内容进行填写,成功提交报名后,可以将报名表下载打印。

二、试用期考核证明表填写说明

2018年医师资格考试现场审核的时间为1月27日至2018年2月9日,虽然目前各地现场审核的通知尚未全部公布,但现场审核材料中有一份《医师资格考试试用期考核证明》需要引起大家的注意,关于这份表格怎么填写,今天小编在这里做一个填写示范,仅供参考。


考助理和直接考执业医师的考生填写这份表格



助理医师考执业医师的考生填写这份表格


三、补充说明

①关于报名时的学历问题,是指考生的有效报考学历,有些成人本科是不能作为报考依据的。比如你2013年全日制专科毕业,2015年成人本科毕业。如果你考助理的话,这个成人本科不能作为你的报考依据的,所以你还是填写专科。

②考生分享:带教老师执业类别尽量让与你报考类别相同,临床执业类别的带教老师为临床执业类别的考生填写。如果临床类别的带教老师带教中医类别的,怕审核时候出现问题。

更多临床执业/助理医师考试重点难点内容,尽在百分百考试网临床执业/助理医师考试频道,请大家及时考试报名,不要错过考试报名时间!

百分百考试网 考试宝典

立即免费试用