2012年报关员考试试题及答案(图片版)(5)

发布时间:2012-12-18 共1页

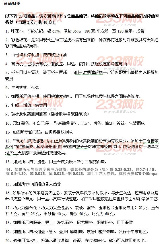
 报关员考试试题及答案
 五、商品归类题参考答案
  1、5210.5100 2、5201.0000
  3、3824.9099 4、8462.2990
  5、8512.3019 6、0802.3100
  7、8702.1020 8、0307.1190
  9、3923.5000 10、2004.1000
  11、4016.1090 12、2106.9090 
  13、4602.1920 14、7228.2000
  15、9602.0090 16、9029.9000
  17、1806.9000 18、6201.9310
  19、8306.2990 20、8421.2191
  如有错误,及时提出,及时更正!
报关员考试试题及答案
报关员考试试题及答案
报关员考试试题及答案
1、“备案号”栏:
  A.B52130150928P0002
  B.B52130150928N0002
  C.BNX20110087
  D.B52130150567
  2、“运输方式”栏:
  A.0
  B.4
  C.9
  D.此栏为空
  3、“运输工具名称”栏:
  A.粤ZBJ22G
  B.@1000411327302
  C.@xxxxxxxxxxxxxxxx
  D.此栏为空
  4、“贸易方式”栏:
  A.一般贸易
  B.来料料件内销
  C.来料边角料内销
  D.来料成品减免
  5、“征免性质”栏:
  A.101
  B.299
  C.502
  D.此栏为空
  6、“成交方式”栏:
  A.1
  B.2
  C.3
  D.4
  7、“随附单证”栏:
  A.KB52130150928N0002
  B.c:B52130150928N0002
  C.B52130150928N0002
  D.此栏为空
  8、“用途”栏:
  A.01
  B.03
  C.04
  D.05
  9、“标记唛码及备注”栏:
  A.活期
  B.B52130150928N0002
  C.残次品
  D.此栏为空
  10、以下各栏目中,不得填报为“142”的是:
  A.启运国(地区)
  B.境内目的地
  C.原产国
  D.币制
  11、一下各栏目的填报内容,内销进口报关单与料件原进口报关单相同的是:
  A.进口口岸
  B.商品名称、规格型号
  C.用途
  D.征免
  12、以下各栏目的填报内容,内销进口报关单与料件原进口报关单不同的是:
  A.经营单位
  B.项号
  C.单价
  D.运费
  参考答案:(一)1-5:DCDBA 6-10:ABBAB 11-12:BC  

百分百考试网 考试宝典

立即免费试用