2014会计从业资格《会计基础》新旧大纲对比分析

发布时间:2014-04-24 共14页

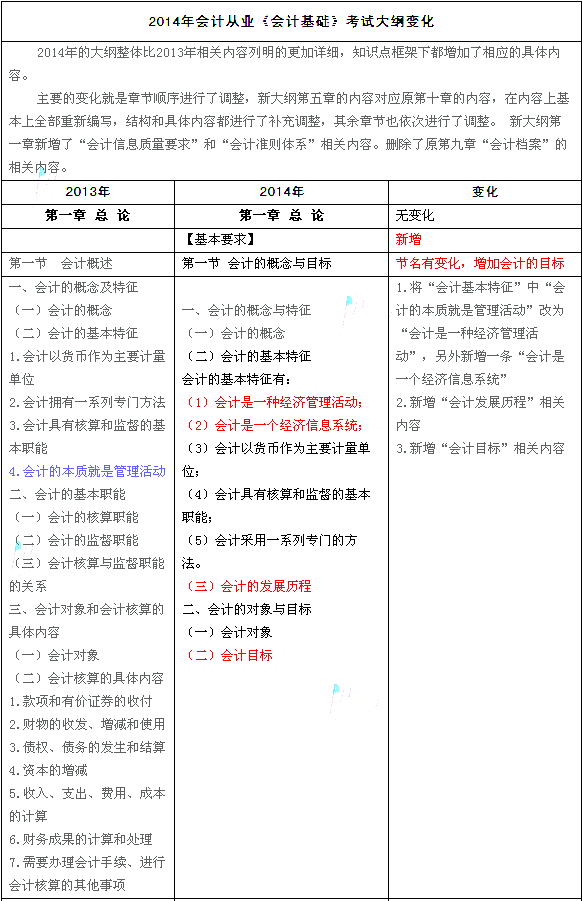
2014年《会计基础》新大纲整体比2013年相关内容列明的更加详细,知识点框架下都增加了相应的具体内容。

主要的变化就是章节顺序进行了调整,新大纲第五章的内容对应原第十章的内容,在内容上基本上全部重新编写,结构和具体内容都进行了补充调整,其余章节也依次进行了调整。 新大纲第一章新增了“会计信息质量要求”和“会计准则体系”相关内容。删除了原第九章“会计档案”的相关内容。

百分百考试网 考试宝典

立即免费试用