查找
考试宝典
考试宝典简介
医学考试
执业医师
临床执业医师
临床执业助理医师
口腔执业医师
口腔执业助理医师
中西医医执业医师
中西医执业助理医师
公卫执业医师
公卫执业助理医师
new
乡村全科助理医师
执业药师资格
考试介绍
考试科目
考试大纲
报名条件
政策解析
报名时间
考试时间
考试题型
成绩管理
通过标准
证书注册
执业护士
考试介绍
考试大纲
报名条件
报名时间
报名方式
考试时间
考试题型
通过标准
卫生资格
护师
主管护师
内科主治医师
外科主治医师
妇产科主治医师
儿科主治医师
全科主治医师
药学职称
中药学职称
检验职称
医学高级职称
考试介绍
考试大纲
考试报名
报考条件
考试流程
考试题型
考试用书
健康管理师
考试介绍
报名条件
报名时间
报名方式
考试时间
考试大纲
考试内容
就业方向
成绩查询
证书领取
住院医师规培
卫生系统招聘
医用设备业务能力考评
更多医学考试动态
中国卫生人才网报名入口
国家医学考试网报名入口
建筑考试
一级建造师
考试简介
报名时间
报名条件
报名入口
报考流程
考试时间
考试科目
考试大纲
成绩查询
二级建造师
考试简介
报名时间
报名条件
报名入口
报考流程
考试时间
考试科目
考试大纲
成绩查询
消防工程师
考试简介
报名时间
报名条件
报名入口
报考流程
考试时间
考试科目
考试大纲
成绩查询
造价工程师
考试简介
报名时间
报名条件
报名入口
报考流程
考试时间
考试科目
考试大纲
成绩查询
监理工程师
考试简介
报名时间
报名条件
报名入口
报考流程
考试时间
考试科目
考试大纲
成绩查询
会计考试
初级会计职称
考试简介
报名时间
报名条件
报名入口
报考流程
考试时间
考试科目
考试大纲
成绩查询
中级会计职称
考试简介
报名时间
报名条件
报名入口
报考流程
考试时间
考试科目
考试大纲
成绩查询
注册会计师
考试简介
报名时间
报名条件
报名入口
报考流程
考试时间
考试科目
考试大纲
成绩查询
经济师
初级经济师
考试简介
报名时间
报名条件
报名入口
报考流程
考试时间
考试科目
考试大纲
成绩查询
中级经济师
考试简介
报名时间
报名条件
报名入口
报考流程
考试时间
考试科目
考试大纲
成绩查询
高级经济师
考试简介
报名时间
报名条件
报名入口
报考流程
考试时间
考试科目
考试大纲
成绩查询
考试动态
报考指南
复习指导
历年真题
模拟试题
心得技巧
章节练习题
当前位置:
首页
财会类
会计从业资格
报考指南
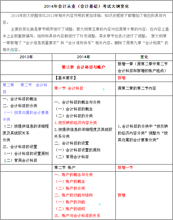
2014会计从业资格《会计基础》新旧大纲对比分析
发布时间:2014-04-24 共14页
第1页
第2页
第3页
第4页
第5页
第6页
第7页
第8页
第9页
第10页
第11页
第12页
第13页
第14页
百分百考试网 考试宝典
立即免费试用
最近更新
热点排行
会计从业资格考试《财经法规与会计职业道德》大纲(修订)通知
会计从业资格考试《会计电算化》大纲(修订)通知
会计从业资格考试《会计基础》大纲(修订)通知
全国会计从业资格证书信息化调转暂行办法
2017年第30批安徽当涂县会计从业资格考试报名时间
2017年第38批安徽合肥会计从业资格考试报名时间
关于暂停安徽会计从业资格考试报名的通知
2016年会计从业资格考试题型
2016年会计从业资格证考试科目
全国会计从业资格考试免考规定
北京财政局会计网
会计从业资格考试报名收费是多少?如何缴费?
2012年会计从业资格考试会计基础考试大纲
2015年湖北会计从业网上报名老显示姓名错误进不去怎么办
财政部最新2014财经法规与会计职业道德考试大纲(修订)【目录】
云南会计网
会计从业资格考试如何确认网上报名成功
2008年会计从业资格考试A类报名注意事项
云南会计网:acc.ynf.gov.cn
重庆2015年会计从业考试使用的电算化软件是什么