百分百考试网
  • 考试宝典
    • 考试宝典简介
  • 医学考试
    • 执业医师
      • 临床执业医师
      • 临床执业助理医师
      • 口腔执业医师
      • 口腔执业助理医师
      • 中西医医执业医师
      • 中西医执业助理医师
      • 公卫执业医师
      • 公卫执业助理医师
      • new乡村全科助理医师
    • 执业药师资格
      • 考试介绍
      • 考试科目
      • 考试大纲
      • 报名条件
      • 政策解析
      • 报名时间
      • 考试时间
      • 考试题型
      • 成绩管理
      • 通过标准
      • 证书注册
    • 执业护士
      • 考试介绍
      • 考试大纲
      • 报名条件
      • 报名时间
      • 报名方式
      • 考试时间
      • 考试题型
      • 通过标准
    • 卫生资格
      • 护师
      • 主管护师
      • 内科主治医师
      • 外科主治医师
      • 妇产科主治医师
      • 儿科主治医师
      • 全科主治医师
      • 药学职称
      • 中药学职称
      • 检验职称
    • 医学高级职称
      • 考试介绍
      • 考试大纲
      • 考试报名
      • 报考条件
      • 考试流程
      • 考试题型
      • 考试用书
    • 健康管理师
      • 考试介绍
      • 报名条件
      • 报名时间
      • 报名方式
      • 考试时间
      • 考试大纲
      • 考试内容
      • 就业方向
      • 成绩查询
      • 证书领取
    • 住院医师规培
    • 卫生系统招聘
    • 医用设备业务能力考评
    • 更多医学考试动态
    • 中国卫生人才网报名入口
    • 国家医学考试网报名入口
  • 建筑考试
    • 一级建造师
      • 考试简介
      • 报名时间
      • 报名条件
      • 报名入口
      • 报考流程
      • 考试时间
      • 考试科目
      • 考试大纲
      • 成绩查询
    • 二级建造师
      • 考试简介
      • 报名时间
      • 报名条件
      • 报名入口
      • 报考流程
      • 考试时间
      • 考试科目
      • 考试大纲
      • 成绩查询
    • 消防工程师
      • 考试简介
      • 报名时间
      • 报名条件
      • 报名入口
      • 报考流程
      • 考试时间
      • 考试科目
      • 考试大纲
      • 成绩查询
    • 造价工程师
      • 考试简介
      • 报名时间
      • 报名条件
      • 报名入口
      • 报考流程
      • 考试时间
      • 考试科目
      • 考试大纲
      • 成绩查询
    • 监理工程师
      • 考试简介
      • 报名时间
      • 报名条件
      • 报名入口
      • 报考流程
      • 考试时间
      • 考试科目
      • 考试大纲
      • 成绩查询
  • 会计考试
    • 初级会计职称
      • 考试简介
      • 报名时间
      • 报名条件
      • 报名入口
      • 报考流程
      • 考试时间
      • 考试科目
      • 考试大纲
      • 成绩查询
    • 中级会计职称
      • 考试简介
      • 报名时间
      • 报名条件
      • 报名入口
      • 报考流程
      • 考试时间
      • 考试科目
      • 考试大纲
      • 成绩查询
    • 注册会计师
      • 考试简介
      • 报名时间
      • 报名条件
      • 报名入口
      • 报考流程
      • 考试时间
      • 考试科目
      • 考试大纲
      • 成绩查询
  • 经济师
    • 初级经济师
      • 考试简介
      • 报名时间
      • 报名条件
      • 报名入口
      • 报考流程
      • 考试时间
      • 考试科目
      • 考试大纲
      • 成绩查询
    • 中级经济师
      • 考试简介
      • 报名时间
      • 报名条件
      • 报名入口
      • 报考流程
      • 考试时间
      • 考试科目
      • 考试大纲
      • 成绩查询
    • 高级经济师
      • 考试简介
      • 报名时间
      • 报名条件
      • 报名入口
      • 报考流程
      • 考试时间
      • 考试科目
      • 考试大纲
      • 成绩查询
  • 考试动态
  • 报考指南
  • 政策大纲
  • 复习指导
  • 历年真题
  • 模拟试题
  • 心得技巧
  • 章节习题
  1. 当前位置:首页
  2. 财会类
  3. 中级会计职称
  4. 考试动态

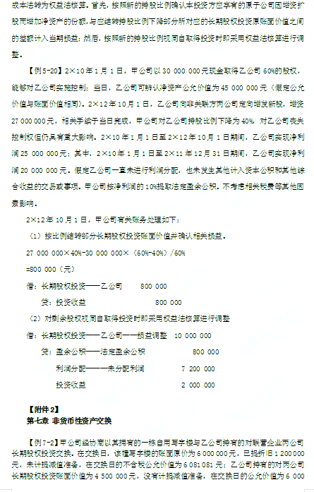
2016年中级会计师考试教材《中级会计实务》变化分析

发布时间:2016-05-16 共5页

2016年中级会计师考试教材《中级会计实务》变化分析

2016年中级会计师考试教材《中级会计实务》变化分析

  • 第1页
  • 第2页
  • 第3页
  • 第4页
  • 第5页

百分百考试网 考试宝典

立即免费试用
请微信扫码关注后免费试用
扫码关注后免费试用
  • 最近更新
  • 热点排行
  • 2018年河北中级会计职称考试报名时间3月17日起
  • 天津2018年中级会计职称考试报名时间为3月19日至23日
  • 2018年中级会计职称考试报名时间及考试安排公布
  • 2017年北京中级会计师考试成绩查询时间及方式
  • 2017年陕西中级会计职称考试成绩查询入口
  • 湖北2017年中级会计职称考试成绩查询时间
  • 四川2017年中级会计职称成绩查询入口
  • 2017年广东中级会计职称成绩查询时间
  • 河北2017年中级会计职称成绩查询入口
  • 山东2017年中级会计师考试成绩查询时间
  • 2007年会计职称考试成绩查询提示
  • 2015年中级会计职称考试报名时间:4月1日至30日
  • 2015年中级会计师考试报名入口4月1日开通
  • 福州市2015年中级会计职称报名现场审核时间及地点
  • 2012年会计职称考试报名网上上传照片IE浏览器设置方法
  • 广东2012年中级会计职称考试网上缴费时间及入口
  • 上海2012年中级会计职称考试报名时间
  • 2014年各省中级会计师考试报名资格审核汇总
  • 2015年湖南中级会计师报名时间:4月10日-20日
  • 上海2015中级会计职称考试报名时间:4月13日-17日
  • 公司介绍
  • •
  • 版权隐私
  • •
  • 免责声明
© 版权所有 2019-2025 百分百考试网 网站备案号:皖ICP备08002322号-8 皖公网安备34010202600113号 出版物经营许可证 营业执照