查找
考试宝典
考试宝典简介
医学考试
执业医师
临床执业医师
临床执业助理医师
口腔执业医师
口腔执业助理医师
中西医医执业医师
中西医执业助理医师
公卫执业医师
公卫执业助理医师
new
乡村全科助理医师
执业药师资格
考试介绍
考试科目
考试大纲
报名条件
政策解析
报名时间
考试时间
考试题型
成绩管理
通过标准
证书注册
执业护士
考试介绍
考试大纲
报名条件
报名时间
报名方式
考试时间
考试题型
通过标准
卫生资格
护师
主管护师
内科主治医师
外科主治医师
妇产科主治医师
儿科主治医师
全科主治医师
药学职称
中药学职称
检验职称
医学高级职称
考试介绍
考试大纲
考试报名
报考条件
考试流程
考试题型
考试用书
健康管理师
考试介绍
报名条件
报名时间
报名方式
考试时间
考试大纲
考试内容
就业方向
成绩查询
证书领取
住院医师规培
卫生系统招聘
医用设备业务能力考评
更多医学考试动态
中国卫生人才网报名入口
国家医学考试网报名入口
建筑考试
一级建造师
考试简介
报名时间
报名条件
报名入口
报考流程
考试时间
考试科目
考试大纲
成绩查询
二级建造师
考试简介
报名时间
报名条件
报名入口
报考流程
考试时间
考试科目
考试大纲
成绩查询
消防工程师
考试简介
报名时间
报名条件
报名入口
报考流程
考试时间
考试科目
考试大纲
成绩查询
造价工程师
考试简介
报名时间
报名条件
报名入口
报考流程
考试时间
考试科目
考试大纲
成绩查询
监理工程师
考试简介
报名时间
报名条件
报名入口
报考流程
考试时间
考试科目
考试大纲
成绩查询
会计考试
初级会计职称
考试简介
报名时间
报名条件
报名入口
报考流程
考试时间
考试科目
考试大纲
成绩查询
中级会计职称
考试简介
报名时间
报名条件
报名入口
报考流程
考试时间
考试科目
考试大纲
成绩查询
注册会计师
考试简介
报名时间
报名条件
报名入口
报考流程
考试时间
考试科目
考试大纲
成绩查询
经济师
初级经济师
考试简介
报名时间
报名条件
报名入口
报考流程
考试时间
考试科目
考试大纲
成绩查询
中级经济师
考试简介
报名时间
报名条件
报名入口
报考流程
考试时间
考试科目
考试大纲
成绩查询
高级经济师
考试简介
报名时间
报名条件
报名入口
报考流程
考试时间
考试科目
考试大纲
成绩查询
经济法基础辅导
初级会计实务辅导
综合辅导
当前位置:
首页
财会类
初级会计职称
复习资料
经济法基础辅导
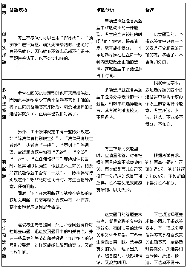
2015年初级会计职称考试《经济法基础》各题型答题技巧
发布时间:2015-03-27 共1页
2015年初级会计专业技术资格考试全面实行无纸化考试,2015年初级会计职称《经济法基础》考试题型为单项选择题、多项选择题、判断题以及不定项选择题,从近几年考题看,各题型之间的分值比例稳定,所占分值分别为36分、30分、10分、24分。考试题目虽全部为选择题,但解答各种题型的答题技巧和答题要求还是有差别的。
百分百考试网 考试宝典
立即免费试用
最近更新
热点排行
2017初级会计职称《经济法基础》预习:工作时间与休息、休假
2017年初级会计职称《经济法基础》预习:劳动合同期限
2017年初级会计职称《经济法基础》预习:法律责任
2017年初级会计职称《经济法基础》预习:行政诉讼程序
2017年初级会计职称《经济法基础》预习:行政复议决定
2017年初级会计职称《经济法基础》预习:民事诉讼管辖
2017年初级会计职称《经济法基础》预习:仲裁
2017年初级会计职称《经济法基础》预习:法律事实
2017年初级会计职称《经济法基础》预习:法的本质与特征
2015年初级会计职称考试《经济法基础》各题型答题技巧
《经济法基础》-支付结算法律制度重点导读
2015年初级会计职称《经济法基础》考点讲义1
2015年初级会计职称《经济法基础》考点讲义2
《经济法基础》-流转税法律制度重点导读
2015年初级会计职称考试《经济法基础》各题型答题技巧
2008会计职称《初级经济法》预习讲义第五章
2008会计职称《初级经济法》预习讲义第四章
2017初级会计职称《经济法基础》预习:工作时间与休息、休假
2008会计职称《初级经济法》预习讲义第一章
2008会计职称《初级经济法》预习讲义第六章