2007年全国导游基础知识(二)

发布时间:2012-07-20 共2页

98.



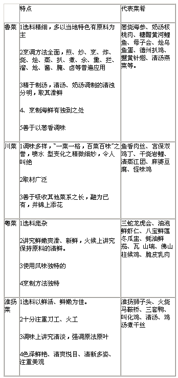
99.简述鲁菜、川菜、粤菜、淮扬菜的特点及代表菜肴

100.简述宫廷风味菜的特点:a选料考究,讲究时令。B烹调细腻,讲究刀工。C讲究顺序进膳。D菜名和宴席的名称寓意吉祥

百分百考试网 考试宝典

立即免费试用