发布时间:2012-02-10 共1页
休克是各种强烈致病因子作用于机体引起的急性循环衰竭,其特点是微循环障碍、重要脏器的灌流不足和细胞功能代谢障碍,由此引起的全身性危重的病理过程。其主要临床表现是血压下降、面色苍白、皮肤冰冷、出冷汗、脉搏细速、尿量减少和神志淡漠等。
( 一 ) 原因
1 .失血与失液:大量失血可引起失血性休克;大量体液丢失,引起血容量与有效循环血量锐减而发生休克。
2 .烧伤:大面积烧伤可伴有大量血浆渗出,引起烧伤性休克。早期主要与疼痛及低血容量有关,晚期因继发感染可发展为感染性休克。
3 .创伤:严重创伤可导致创伤性休克。
4 .感染:严重感染可引起感染性休克。
5 .过敏:过敏体质者注射某些药物,血清制剂或疫苗,甚至进食某些食物,接触某些物品可引起过敏性休克。这种休克属Ⅰ型变态反应。
6 .神经刺激:强烈的神经刺激可导致神经源性休克,常见于剧烈疼痛、高位脊髓麻醉、中枢镇静药过量或损伤引起血管运动中枢抑制。
7 .心脏和大血管病变:大面积急性心肌梗死,急性心肌炎等心脏病变和心脏压塞、肺栓塞等均可引起心排出量急剧减少,分别导致心源性休克和心外阻塞性休克。
( 二 ) 分类
1 .按病因分类:
按原因分类有助于注意及时消除病因,目前在临床广为应用。
分为失血性休克、失液性休克、创伤性休克、烧伤性休克、感染性休克、过敏性休克、神经源性休克、心源性休克和心外阻塞性休克等。
2 .按休克的始动发病学环节分类:
尽管导致休克的原因很多,但休克发生的共同基础是通过血量减少、血管床容积增大和心排出量急剧降低这三个始动发病学环节而发病。
根据始动环节不同可分为三类:
(1) 低血容量性休克:是指由于血容量减少引起的休克。最常见的原因是失血、亦可见于失液、烧伤等。
(2) 心源性休克:是指由于心脏泵血功能衰竭,心排出量急剧减少,有效循环血量下降而引起的休克,如得不到及时有效的救治,死亡率极高。,其发生可由心脏内部,即心肌源性的原因所致,见于心肌梗死、心肌病、严重的心律失常及其他严重心脏病的晚期;也可因非心肌源性,即心脏外部的原因引起,包括压力性或阻塞性原因使心脏舒张期充盈减少,如急性心脏压塞、张力性气胸,或心脏射血受阻,如肺血管栓塞、肺动脉高压等。
(3) 分布异常性休克:感染性、过敏性和神经源性休克患者血容量并不减少,但都有血管床容积增大,有效循环血量相对不足,循环血量分布异常,导致组织灌流及回心血量减少而发生休克。这类休克也称为血管源性休克。
3 .按血流动学特点分类:
休克还可按其血流动力学的特点,即心排出量与外周阻力的关系分为三类:
(1) 高排 - 低阻型休克:血流动力学特点是总外周阻力降低,心排出量增高,血压稍降低,脉压可增大,皮肤血管扩张或动 - 静脉吻合支 ( 亦称动 - 静脉短路 ) 开放,血流增多使皮肤温度升高,又称为暖休克,多见于感染性休克的早期。
(2) 低排-高阻型休克:血流动力学特点是心排出量降低,总外周阻力增高,平均动脉压降低可不明显,但脉压明显缩小,皮肤血管收缩,血流减少使皮肤温度降低,又称为冷休克,常见低血容量休克和心源性休克。
(3) 低排 - 低阻型休克:血流动力学特点是心排出量降低,总外周阻力也降低,故收缩压、舒张压和平均动脉压均明显降低,实际上是失代偿的表现,常见于各种类型休克的晚期阶段。
( 三 ) 休克的发展过程
根据休克发展过程,休克分为三期:
1 .休克代偿期:是休克发展的早期阶段,又称休克早期此时微循环变化的特点是以缺血为主,故又称微循环缺血期。组织少灌少流,灌少于流。
(1) 微循环变化:
各种原因引起的有效循环血量减少导致交感一肾上腺髓质系统强烈兴奋,儿茶酚胺大量释放入血。皮肤、腹腔内脏和肾的小血管有丰富的交感缩血管纤维支配,仅一肾上腺素受体的分布又占优势。在交感神经兴奋、儿茶酚胺增多时,这些脏器的小血管收缩或痉挛,尤其是微动脉、后微动脉和毛细血管前括约肌收缩,使毛细血管前阻力增加、真毛细血管关闭、真毛细血管网血流量减少,血流速度减慢;而β - 肾上腺素受体受刺激则使动 - 静脉吻合支开放,血液通过直捷通路和开放的动 - 静脉吻合支回流,微循环非营养性血流增加、营养性血流减少.组织发生严重的缺血性缺氧。此期为微循环缺血性缺氧期。
(2) 有代偿意义:
上述微循环的变化一方面引起皮肤、腹腔内脏和肾脏等器官局部缺血、缺氧,另一方面却对整体具有一定的代偿意义。主要表现为:
①血液重新分布由于不同器官的血管对儿茶酚胺反应不一:皮肤、腹腔内脏和肾和血管α - 受体密度高,对儿茶酚胺比较敏感,收缩明显;而脑动脉和冠状动脉血管无明显改变。微循环反应的不均一性使减少了的有效循环血量重新分布,起 " 移缓救急 " 的作用,保证了心、脑主要生命器官的血液供应。
② " 自身输血 " 静脉系统属容量血管,可容纳总血量的 60 %~ 70 %,肌性微静脉和小静脉收缩,肝脾储血库紧缩可迅速而短暂地减少血管床容积,增加回心血量,这种代偿起到 " 自身输血 " 的作用,是休克时增加回心血量的 " 第一道防线 " 。
③ " 自身输液 " 由于微动脉、后微动脉和毛细管前括约肌比微静脉对儿茶酚胺更为敏感,导致毛细血管前阻力大于后阻力,毛细血管中流体静压下降,促使组织液回流进入血管,起到 " 自身输液 " 的作用,是休克时增加回心血量的 " 第二道防线 " 。
(3) 休克代偿期患者的主要临床表现为:
①由于皮肤和内脏微血管收缩,患者脸色苍白、四肢湿冷、脉搏细速、尿量减少;
②由于血液重新分配,脑血流可以正常,早期休克患者神志一般清楚 i
③该期血压可骤降 ( 如大失血 ) ,也可略降、甚至正常 ( 代偿 ) ,但脉压多明显减少。
2 .休克进展期:本期病情进行恶化,故又称可逆性失代偿期,亦称休克中期。此时微循环变化的特点是淤血,故又称微循环淤血期。组织灌而少流,灌多于流。
(1) 微循环变化:
休克持续一定时间,内脏微血管的自律运动现象首先消失,终末血管床对儿茶酚胺的反应性降低,微动脉和后微动脉痉挛较前减轻,血液不再局限于通过直捷通路,而是由弛张的毛细血管前括约肌大量进入真毛细血管网,微循环灌多流少,毛细血管血液淤滞,处于低灌流状态,组织细胞严重淤血性缺氧。此期又称为微循环淤血性缺氧期。
(2) 休克进展进微循环改变的机制:
①酸中毒:缺氧引起组织氧分压下降, CO
和乳酸堆积而发生酸中毒。酸中毒导致血管平滑肌对儿茶酚胺的反应性降低,使微血管舒张。
②局部舒血管代谢产物增多:长期缺血、缺氧、酸中毒刺激肥大细胞释放组胺增多, A 皿的分解产物腺苷堆积,激肽类物质生成增多等,可引起血管平滑肌舒张和毛细血管扩张。此外,细胞解体时释出 K
增多, ATP 敏感的 K
通道开放, K
外流增加致使电压门控性 Ca
通道抑制, Ca
内流减少,血管反应性与收缩性降低,也是此期微血管扩张的重要原因之一。
③血液流变学的改变:休克进展期血液流速明显降低,血流缓慢的微静脉中红细胞易聚集:加上组胺的作用,毛细血管通透性增加,血浆外渗,血液粘度增高;灌流压下降,导致白细胞滚动、贴壁、粘附于内皮细胞,嵌塞毛细血管或在微静脉附壁粘着,使毛细血管后阻力增加。粘附并激活的白细胞通过释放氧自由基和溶酶体酶导致血管内皮细胞和其他组织细胞损伤,进一步引起微循环障碍及组织损伤。
④内毒素等的作用:休克进展期常有肠源性细菌,如大肠杆菌和 LPS 入血 ,可通过激活巨噬细胞,促进一氧化氮生成增多等途径引起血管平滑肌舒张,导致持续性的低血压。
休克进展期微血管反应性低下,丧失参与重要生命器官血流调节的能力,促使整个心血管系统功能恶化,机体由代偿逐渐演变为失代偿。
由于内脏毛细血管血液淤滞,毛细血管内流体静压升高,及组胺、激肽等的作用引起毛细血管通透性增高,不仅休克早期组织液进入毛细血管的缓慢 " 自身输液 " 停止,反而有血浆渗出到组织间隙;由于酸性代谢产物、溶酶体酶水解产物的作用使组织间隙胶原蛋白的亲水性增加,均可促进血浆外渗,引起血液浓缩。静脉系统容量血管扩张,加大血管床容积,使回心血量减少, " 自身输血 " 的效果丧失。
由于微循环血管床大量开放,血液滞留在肠、肝等器官,导致有效循环血量锐减,回心血量减少,心排出量和血压进行性下降,使交感肾上腺髓质系统更为兴奋,血液灌流量进一步下降,组织缺氧更趋严重,形成恶性循环;由于血液浓缩,血细胞压积增大,血液粘滞度进一步升高,引起有效循环血量进一步减少,加重恶性循环。
(3) 休克进展期患者的主要临床表现有:
①血压进行性下降,心、脑血管失去自身调节或血液重新分布中的优先保证,冠状动脉和脑血管灌流不足,出现心、脑功能障碍,心搏无力、心音低钝,患者神志淡漠甚至转入昏迷;
②肾血流量长时间严重不足,出现少尿甚至无尿;
③皮肤发凉加重、发绀,可出现花斑。
休克进展期机体由代偿向失代偿发展,失代偿早期经积极救治仍属可逆,故又称可逆性失代偿期。但若持续时间较长,则进入休克难治期。
3 .休克难治期:本期是休克发展的晚期,又称休克晚期或不可逆性代偿期。此时微血管麻痹,对血管活性物质失去反应,故此期又称微循环衰竭期。组织不灌不流。
(1) 微循环变化:
休克晚期微循环淤滞更加严重,微血管平滑肌麻痹,对血管活性物质失去反应,微血管舒张,微循环血流停止,不灌不流,组织得不到足够的氧气和营养物质供应。微循环障碍学说称此期为微循环衰竭期。
由于血液进一步浓缩,血细胞压积增大和纤维蛋白原浓度增加、血液粘滞度增高,血液处于高凝状态,加上血流速度显著减慢,酸中毒越来越严重,可能诱发弥散性血管内凝血 (DIC) 。尤其是感染性休克,病原微生物与毒素直接和 ( 或 ) 通过单核一吞噬细胞分泌促炎细胞因子,可刺激单核细胞和血管内皮细胞表达,释放组织因子 (TF) ,从而激活凝血系统;严重的创伤性休克,组织因子 入血 ,直接启动凝血过程;异型输血引起溶血也容易诱发 DIC 。此时微循环有大量微血
栓形成,随后由于凝血因子耗竭,纤容系统活性亢进,可有明显出血。
(2) 难治期休克患者主要临床表现有:
①血压进行下降,给升压药仍难以恢复。脉搏细速,中心静脉压降低,静脉塌陷,出现循环衰竭,可致患者死亡;
②毛细血管无复流,即使大量输血补液,血压回升,有时仍不能恢复毛细血管血流。白细胞粘着和嵌塞,毛细血管内皮肿胀和并发 DIC 、微血栓堵塞管腔等是毛细血管无复流和导致休克难治的重要原因之一;
③由于微循环淤血不断加重和 DIC 的发生,全身微循环灌流严重不足,细胞受损乃至死亡,心、脑、肺、肾、肠等脏器出现功能障碍甚至衰竭。
(3) 难治的机制:休克难治与 DIC 的发生有关。休克一旦并发 DIC ,对微循环和各器官功能产生严重影响,使病情恶化。其产生机制是:
①微血栓阻塞微循环通道,使回心血量锐减;
②凝血与纤溶过程中的产物,如纤维蛋白质和纤维蛋白降解产物和某些补体成分,增加血管通透性,加重微血管舒缩功能紊乱;
③ DIC 时出血导致循环血量进一步减少,加重了循环障碍;
④器官栓塞梗死,器官功能障碍,给治疗造成极大困难。
并非所有休克患者都一定发生 DIC 。近来认为,休克难治除与 DIC 的发生有关外,还有肠道严重缺血、缺氧,屏障和免疫功能降低,内毒素及肠道细菌入血, 作用于单核-吞噬细胞系统,活化炎症细胞大量表达和释放炎症介质有关。促炎介质与抗炎介质失衡以及氧自由基和溶酶体酶的损伤作用导致内皮细胞和实质脏器细胞的损伤和多器官功能障碍。
由于导致休克的病因和始动环节不同,不同类型休克的发展并不完全遵循这一发展规律。如严重的过敏性休克,由于微血管大量开放和毛细血管通透性增高,可能一开始就出现休克进展期的改变;严重感染性休克则可能很快发生: DIC 和 MODS 而很快进入休克难治期。
( 四 ) 休克时重要器官功能变化
1 .肺功能的变化
如肺功能障碍较轻,可称为急性肺损伤 (AL1) ,病情恶化则可进一步发展为急性呼吸窘迫综合征 (ARDS) 。
肺部主要病理变化为急性炎症导致的呼吸膜损伤。突出表现为:
(1) 小血管内中性粒细胞聚集、粘附,内皮细胞受损,肺毛细血管内可有微血栓形成;
(2) 活化的中性粒细胞释放氧自由基、弹力蛋白酶和胶原酶,进一步损伤内皮细胞,使毛细血管通透性增加,出现间质性水肿。当损伤进一步累及肺泡上皮,肺泡上皮的屏障功能降低,肺顺应性降低,引起肺泡型水肿;
(3)II 型肺泡上皮板层体数目减少,肺泡表面活性物质合成降低,出现肺泡微萎陷;
(4) 血浆蛋白透过毛细血管沉着在肺泡腔,形成透明膜。
2 .肝功能的变化
休克时常有肝功能障碍,主要表现为黄疸和肝功能不全,肝性脑病的发生率并不高。休克时肝易受损与肝脏的解剖部位和组织学特征有关。由肠道移位、吸收 入血 的细菌、毒素首当其冲地作用于肝脏。肝脏的巨噬细胞,即 Kupffer 细胞,比其他部位的巨噬细胞更容易活化。活化后既可分泌 IL-8 、表达 TF 等,引起中性粒细胞粘附和微血栓形成,导致微循环障碍;亦可分泌 TNF
,产生 NO ,释放氧自由基等,直接损伤肝细胞。此外,肝脏富含嘌呤氧化酶,容易发生缺血一再灌注损伤。
3 .肾功能的变化
由于休克时血液重分布的特点,肾脏是最早被牺牲而易受损害的器官之一。休克早期发生的急性肾功能衰竭,以肾灌流不足、肾小球滤过减少为主要原因。及时恢复有效循环血量,肾灌流得以恢复,肾功能即立刻恢复,称为功能性肾衰竭;如果休克持续时间长,或不恰当地长时间大剂量应用缩血管药,病情继续发展可出现急性肾小管坏死。其机制既与肾持续缺血有关,又有肾毒素 ( 包括药物、血红蛋白、肌红蛋白等 ) 的作用,也与中性粒细胞活化后释放氧自由基及肾微血栓形成有关。此时即使通过治疗恢复了正常的肾血流量,也难以使肾功能在短期内恢复正常,称为器质性肾衰竭。
急性肾功能障碍在临床上表现为少尿、无尿,同时伴有高钾血症、代谢性酸中毒和氮质血症。近年发现非少尿型肾衰的发病率增高,其尿量并无明显减少,而尿钠排出明显增多。说明除肾血流量减少外,还有肾小管重吸收功能的降低。
4 .胃肠功能的变化
休克患者胃肠道的变化主要有胃黏膜损害、肠缺血和应激性溃疡。临床表现为腹痛、消化不良、呕血和黑便等。
由于休克早期就有腹腔内脏血管收缩,胃肠道血流量减少。胃肠道缺血、缺氧、淤血和 DIC 的形成,导致肠黏膜变性、坏死,黏膜糜烂,形成应激性溃疡。在很多急性创伤、脑外伤和大面积烧伤患者中,出现急性糜烂性胃炎或应激性溃疡。应激性溃疡多发生在胃近端,溃疡形成与消化液反流引起自身消化及缺血 - 再灌注损伤有关。
肠道细菌大量繁殖加上长期静脉高营养,没有食物经消化道进入体内,引起胃肠黏膜萎缩,屏障功能减弱,大量内毒素甚至细菌由肠道经门脉系统入血 。消化道功能紊乱是休克晚期发生肠源性败血症的主要原因之一。
5 .心功能的变化
休克患者心功能障碍发生率较低,因为除心源性休克伴有原发性心功能障碍外,其他类型的休克 ( 非心源性休克 ) 心脏没有原发病变,心衰不太常见。非心源性休克早期,由于机体的代偿,能够维持冠脉血流量,心功能一般不会出现明显影响。但随着休克的发展,血压进行性降低,冠脉流量减少,心肌缺血、缺氧,加上其他因素的影响,导致心功能障碍,有可能发生急性心力衰竭。休克持续时间越久,心功能障碍也越严重。心功能障碍临床表现为心指数下降,需正性肌力药物的支持。
6 .脑功能的变化
休克早期,由于血液量分布和脑循环的自身调节,可保证脑的血液供应,因而患者神志清醒,除了因应激引起烦燥不安外,没有明显的脑功能障碍表现。但在休克晚期,血压进行性下降,当平均动脉压低于 50mmHg 时,可引起脑的血液供应不足,再加上出现 DIC ,加重脑循环障碍,脑组织严重缺血、缺氧,能量耗竭,乳酸等有害代谢产物积聚,细胞内、外离子转运紊乱,出现一系列神经功能损害。患者神志淡漠,甚至昏迷。缺血、缺氧还使脑血管壁通透性增高,引起脑水肿和颅内压升高,严重者可形成脑疝,压迫延髓生命中枢,导致患者死亡。
( 五 ) 多器官功能障碍综合征 (MODS)
MODS 是指在严重创伤、感染和休克时,原无器官功能障碍的患者同时或在短时间内相继出现两个以上器官系统的功能障碍以致机体内环境的稳定必须临床干预才能维持的综合征。那些原有某些器官衰竭的慢性病患者,以后继发引起另一器官衰竭,如肺源性心脏病、肺性脑病、慢性心衰引起肾衰、肝肾综合征和肝性脑病等,均不属于 MODS 。
1 . MODS 的病因
(1) 感染性病因: 70 %左右的 MODS 可由感染引起,特别是严重感染引起的败血症。导致败血症的细菌主要为大肠杆菌和绿脓杆菌。老年人中,以肺部感染作为原发病因者最多,青壮年病人在腹腔脓肿或肺部侵袭性感染后 MODS 发生率高。腹腔内有感染的患者手术后发生 MODS 者占 30 %~ 50 %,且死亡率较高。
(2) 非感染性病因:如 MODS 最早发现于大手术后,是大手术后的重要并发症;严重创伤后,无论有无感染存在均可发生 MODS ;严重休克,特别是休克晚期,当动脉血氧分压降低,血中 TNF
、溶酶体酶等明显增多或者休克合并 DIC 时, MODs 的发生率尤高;急性坏死性出血性胰腺炎也是引起 MODS 的一个重要原因。
2 . MODS 的发病机制
(1) 全身炎症反应失控
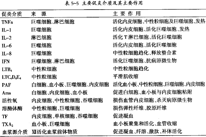
各种感染与非感染性因子可直接或间接地引起机体组织细胞损伤。活体组织对损伤的一系列反应中突出的表现之 - 是炎症反应。一般来说,炎症局限在局部组织中,活化的炎症细胞释放的炎症介质一般仅在炎症局部发挥防御作用。然而,在 MODS 时,炎细胞激产生的多种促炎细胞因子往往又可导致炎症细胞进一步活化,两者常互为因果,形成炎症瀑布反应,通过自我持续放大的级联反应产生大量促炎介质。炎症反应失控表现为播散性炎症细胞活化和炎症介质泛滥溢出到血浆,并在远隔部位引起全身性炎症。 1991 年美 国胸科 医师学会和危重病医学会联合会议上提出了全身炎症反应综合征 (SIRS) 这一名词,指因感染或非感染病因作用于机体而引起的失控的自我持续放大和自我破坏的全身性炎症反应临床综合征。引起 sIRS 的主要促炎介质见表 5 ~ 5

(2) 促炎 - 抗炎介质平衡紊乱
为防止过度的炎症反应对机体的损害,体内具有复杂的抗炎机制。机体内的抗炎介质与促炎介质能在不同的环节上相互作用、相互拮抗,形成极其复杂的炎症调控网络,将炎症控制在一定限度,防止过度炎症反应对机体的损伤。炎症局部促炎介质与抗炎介质一定水平的平衡,有助于控制炎症,维持机体稳态。
如若抗炎介质产生过量并泛滥入血,则可引起代偿性抗炎反应综合征 (CARS) ,导致机体免疫功能抑制,增加对感染的易感性。参与 CARS 的抗炎介质见表 5 ~ 6

当 SIRS 与 CRS 同时并存又相互加强,则会导致炎症反应和免疫功能更为严重的紊乱,对机体产生更强的损伤,称混合性拮抗反应综合征 (MARS) 。
SIRS 、 CARS 和 MARS 均是引起 MODS 的发病基础。