2012年土地估价师考试考前冲刺(十四)

发布时间:2012-07-25 共1页

考前冲刺(二)
一、案例分析题:
1.某开发商欲参加一经济技术开发区招标出让地块的投标报价,该地块规划用途为高级酒店。
(1)作为代理开发商投标的估价人员,应做哪些具体工作?
(2)可采取哪几种估价方法? 
 
 
正确答案:
(1)对土地的基本情况如土地的规划条件、用途、面积做全面了解;对市场情况调查,对当地高级酒店的供求趋势进行预测;利用适当的估价方法确定投标报价。
(2)假设开发法,市场比较法。
若通过招标方式获得了该国有土地使用权后,于2000年8月开始施工,2002年3月该公司寻找合作伙伴,委托评估机构对已完工部分进行评估,核定现状价值为合作提供依据。
1)简述评估技术路线。
假设开发法:求取估价对象未来开发完成后的价值,减去未来的正常开发成本、税费和利润等,以此估算估价对象的客观合理价格或价值。
市场比较法:按比较实例选择的原则,选取3个或3个以上房地产交易实例作为比较实例,进行交易情况、交易期日、区域因素、个别因素修正,从而得到比较实例的比准价格。
2)应搜集审核的资料。
国有土地使用权证书;建设用地规划许可证;建设工程规划许可证;土地使用权出让合同;施工许可证;房地产开发建设情况、投资情况及正常开发尚需投资情况等。
采用市场比较法。
①在选取可比案例时应考虑的因素包括以下内容。
应考虑是估价对象的类似房地产,包括在区位、权益和实物三个方面应相同或相近;交易类型与估价目的吻合;成交日期与估价时点接近或可以进行比较修正;成交价格是正常价格或可修正为正常价格。
②确认比准价格的方法有以下几种。
平均数法,包括算术平均数法和加权平均数法;中位数法;众数法。
 
二、报告判读题:
2.下面是一份土地估价技术报告的总述部分
(标注"略"的为正常内容)。请阅读后回答相关问题(答案写在题目下方空白处)。
××股份有限公司上市土地价格评估
土地估价技术报告(Ⅰ)
第一部分  总述
一、估价项目名称
××股份有限公司A股上市所涉及的土地价格评估
二、委托估价方
××局(其他内容略)
三、受托估价方
××评估事务所(其他内容略)
四、估价对象
估价对象是××研究院所使用的位于××市××区东风二村的一宗办公用地,土地总面积为3518.73㎡。
五、估价目的
为××科学院A股上市进行土地资产处置,提供土地使用权价格依据。
六、估价依据(略)
七、价格定义
为宗地红线外"五通"(通路、通电、通水、通排水、通讯)和宗地内场地平整条件下,于1999年10月31日,土地使用年限为50年的土地使用权价格。
八、估价期日
一九九九年十月三十一日
九、估价日期
一九九九年十月二十日至二零零零年一月十五日
十、估价结果
土地总面积:3518.73㎡
单位面积地价:1193元/㎡
总地价:419.78万元
大写:肆佰壹拾玖万柒仟捌佰元(人民币)
十一、需要特别说明的事项
1.委托方以合法有偿方式取得土地使用权,并支付有关税费。且任何有关待估宗地的运作方式及程序应符合国家、地方的有关法律、法规。
2.本次评估价格是在满足全部假设与限制条件下,于评估基准期日2000年3月31日,设定用途为办公,土地使用年期为50年的土地使用权价格。
3.评估报告自评估基准日起半年内有效。
4.其他说明(略)。
十二、土地估价师签字(略)
十三、土地估价机构盖章(略)
请根据上述内容回答以下问题。
1.在估价项目名称一项中,叙述是否正确?说明理由。
2.估价结果中,还缺少哪些项目?
3.地价定义包括哪些内容?本题目中缺少哪些项目?
4.估价日期的含义是(    )。
A.估价结果对应的具体日期
B.说明该估价工作的起止日期
C.估价工作任务的接受时间
D.提交估价结果报告时间
5.估价结果应当包括哪些栏目(    )。(多选)
A.最终确定的总地价
B.单位面积地价,必要时注明楼面地价
C.土地估价结果一览表
D.地价结果应以人民币表示,如需外币表示的,注明估价基准日外币与人民币的比价
E.标明建筑每平方米价格
6.对于土地估价师签字和土地估价机构盖章栏目有何要求?
正确答案:
1.不正确。理由:
(1)对于估价的土地是哪种权属的土地没有说明。
(2)根据后面说明的事项,应当是××股份有限公司A股上市所涉及的土地使用权价格评估。
2.缺少估价结果一览表。
3.地价定义包括待估宗地的设定用途、年期、土地开发程度。说明估价对象实际用途和宗地内外实际开发程度、本次估价所设定的开发程度和用途及其理由,现状利用或规划利用条件,实际用途需以国有土地使用证登记用途为依据。土地开发程度的设定应与估价对象土地利用特点和估价目的相一致,分别界定为宗地外围或宗地内外"几通"(指通路、通电、通水、排水、通气、通暖、通讯等)和宗地内平整;地价定义应注明所估地价的内涵它是指在估价基准日、现状利用或规划利用条件下设定的开发程度与用途、法定最高年限内一定年期的土地使用权(或包括其他内容)价格。
本题目没有包括土地使用权用途。
4. B。
5. ABCDE。
6.土地估价师签字,由参加评估及符合估价资质的估价机构中的至少两名土地估价师签字,并注明土地估价师资格证书号。
土地估价机构由签字土地估价师所在的估价机构法人代表签字,并加盖公章,其中至少有一个为符合土地估价资质的估价机构。
 
3.下面是一份土地估价技术报告的市场比较法测算说明部分
(标注"略"的为正常内容)。请阅读后回答相关问题(答案写在题目下方空白处)。
假设用开发法求取委估地块综合用途地价。
1.本次评估假设条件。
(1)本项目开发周期为2年,土地取得费在开发周期开始时投入,即一次性投入。
(2)委估对象最佳用途为综合。
(3)该项目在建成后即销售完毕。
2.开发完成后的房地产总价值估算。
(1)选择交易案例。
通过对委估对象周边综合房地产市场销售情况的调查,我们选择了与待估房地产条件类似的3个比较案例,项目概况如表1所示。

(2)比较因素的选择。
根据估价对象与交易案例的实际情况,选取影响房地产价格的各项因素,主要包括:交易情况、交易日期、权益状况、区域因素和个别因素等。
(3)通过对选取的案例进行分析及对委估对象开发完成后的预测,以委估房地产开发完成后的销售价格100为基数,综合得出各项比较因素系数,详见表2。
经过比较分析,三个比准价格的差距在合理范围之内,故取其简单算术平均值作为委估对象的预期销售价格,则
预期销售价格=(13666+13725+13725)/3=13705(元/㎡)
总开发价值=13705×67000/10000=91823.50(万元)
总开发价值为91823.50万元。


3.整个开发项目的开发成本估算。
(1)建安综合成本。
通过现行《北京市建设工程概算定额》,结合该项目实际情况,取综合用途建安费用为2700元/㎡。委估对象规划总建筑面积91800㎡,其中地上建筑面积67000/㎡,地下3层,建筑面积24800㎡,包括车库建筑面积9192㎡,设备用房建筑面积7804㎡,人防建筑面积7804㎡。项目总容积率6.63,收益容积率5.5。
故委估对象项目总收益建筑面积为76192㎡,则综合用途分摊建安费用为3253元/㎡(2700×91800/76192=3253)费用情况如表3所示。建安综合成本为34605,50万元。
(2)销售费用。
参考国家及北京市有关规定和市场资料,各项费用如表4所示。

销售总费用为7805.00万元。
(3)发展商合理利润。
本项目开发期为2年,发展商正常利润取总投资额的20%。
发展商合理利润=31094.70×20%=6218.94(万元)
发展商合理利润为6218.94万元。
4.求项目开发余值。
项目开发余值=开发完成后的房地产总价值-整个开发项目的开发成本-开发商合理利润
=开发完成后的房地产总价值-建安综合成本-销售税费-发展商合理利润
=91823.50-34605.50-7805.00-6218.94
=43194.06(万元)
5.求熟地价。
设该项目开发期为2年,取客观利润率为20%。
熟地总价=43194.06/[1+20%+(1+5.49%)-1]=32901.89(万元)
熟地楼面价=熟地总价/综合建筑面积=4911元/㎡
6.征地拆迁及其他费用。
根据委估地块周边地区征地拆迁及其他费用的实际情况,该地区征地拆迁及其他费用楼面单价取3100元/㎡。
7.求毛地价。
楼面毛地价=熟地楼面-楼面征地拆迁及其他费用
=4911-3100
=1811(元/㎡)
问题
1.假设条件中缺少一项,请指出。
2.选择了与待估房地产条件类似的3个比较案例,内涵是什么?
3.估价结果确定方法有几种?为什么本题目中取其简单算术平均值作为委估对象的预期销售价格?
4.建安费用的计息周期为(    )。(只有一个选项)
A.1/4
B.1/2
C.2/3
D.整个
正确答案:
1.本项目建安费用在项目开发周期内均匀投入,利息按复利计算。
2.隐含的前提性条件是所选案例与估价对象在同一区域或同一供需圈。
3.各试算价格的算术平均值、各试算价格的加权平均数、各试算价格的中位数、各试算价格的众数、以一种估价方法计算出的价格为主。
本题目中各试算价格的重要性相当,3个比准价格的差距在合理范围之内,所以取简单算术平均值作为委估对象的预期销售价格。
4.D
 
4.下面是一个完整的土地估价技术报告
(标注"略"的为正常内容),请阅读后指出错误并说明原因。每指出_处错误并简述原因的得2分,只指出错误不简述原因不得分,总分最高为50分;将正确内容列为错误的每处扣0.5分,最多扣至本题为0分。(答题时,先在错误处标上号,如"①",然后在卷纸右边空白处写出对应的简述原因,如"①估价依据不完整")
土地估价技术报告(Ⅱ)
第一部分  总述
一、估价项目名称
××娱乐有限公司企业改制土地使用权价格评估(××市)
二、委托估价方(略)
三、受托估价方(略)
四、估价目的
该项评估是对××娱乐有限公司的土地进行土地使用权价格评估,其目的是为其企业改制办理土地使用权出让手续提供价格依据。
五、估价依据
(一)国务院及有关部门颁布的法律、法规
1.《中华人民共和国土地管理法》;
2.《中华人民共和国城市房地产管理法》;
3.《中华人民共和国城镇国有土地使用权出让和转让暂行条例》;
4.《中华人民共和国土地管理法实施条例》;
5.《城镇土地估价规程》。
(二)地方政府及有关部门颁布的法律、法规、通知文件
1.××省人民政府、××市人民政府颁布的有关政策、规定、实施办法、通知等法规文件;
2.××国土资源厅、××市国土资源局制定的有关规定、文件等;
3.《××土地利用总体规划》。
六、估价基准日
二00二年十月三十一日。
七、估价日期
二00二年十月十八日至二00二年十月三十一日。
八、地价定义
根据地价评估的技术规程和项目的具体要求,本次评估价格定义如下:估价对象在2002年10月31日,评估设定用途为商业用地,设定土地使用年限为40年,评估设定土地开发程度为宗地红线外"五通"(即通路、通电、供水、排水、通讯)及红线内场地平整条件下的土地使用权价格。
九、估价结果
××娱乐有限公司委托评估的一宗商业用地,土地面积2200㎡,在2002年10月31日,土地使用年限设定为40年,土地开发程度设定为宗地红线外"五通"(即通路、通电、供水、排水、通讯)及宗地红线内"场地平整"条件下的土地价格如下所示。
单位地价:2413元/㎡。
总地价:530.86万元。
大写:伍佰叁拾万捌仟陆佰元整。
(货币种类为人民币,估价结果详见表5)。
估价机构:××评估公司估价报告编号:(略)
估价期日:二00二年十月三十一日
(估价期日的土地使用权性质:划拨)

1.上述土地估价结果的限定条件。
(1)土地权利限制:估价对象为国有土地,本次评估土地原为××娱乐有限公司使用的划拨土地,××娱乐有限公司于××年×月领取《国有土地使用证》(证号略),使用权类型为划拨,现公司进行企业改制,拟以出让方式取得该宗地40年期土地使用权。
(2)基础设施条件:红线外五通(通路、通电、通上水、通下水、通讯),红线内场地平整。
地面平整状况:地面平整。
周围道路状况:南临××路。
供水状况:市自来水公司供给。
排水状况:雨污分流,人市政排水管网。
供电状况:市政统一供电。
电讯状况:电信线路覆盖全区域。
供热状况:自备锅炉,无市政统一供热。
供气状况:无。
(3)规划条件限制:略。
(4)影响土地使用权价格的其他限定条件:无特殊限制。
2.其他需要说明的事项:无。
十、需要特殊说明的事项
(一)估价的前提条件和假设条件
本报告估价结果在报告中设定的价格定义的界定条件下生效,如上述条件发生变化,则估价结果应进行调整或重新评估。
(二)估价结果和估价报告的使用
1.本评估报告应仅用于报告中所述的估价目的,不得作为它用,其内容对第三方不负任何责任;
2.未经评估单位书面同意,本评估报告的全部或任一部分不得用于公开的文件、通告或报告中,也不得以任何方式公开发表。
(三)需要说明的其他事项
1.技术报告由××公司负责解释;
2.未经对方许可,委托方及受托方均不得单独对评估结果审核部门以外的部门或个人提供评估报告、技术报告及附件;
3.本评估报告由两个及以上土地估价师签字、估价机构负责人签字并加盖公章后有效。
十一、土地估价师签字
姓名估价师资格证书号估价师签字(略)
十二、土地估价机构
二00三年七月三十一日
第二部分  估价对象描述及地价影响因素分析
一、估价对象描述
1.土地登记状况:待估宗地位于××路,其四至状况为:略,待估宗地为国有土地,××娱乐有限公司于××年×月以划拨方式取得该土地使用权,《国有土地使用证》证号为:略,土地登记面积为2200㎡,登记用途为商业用地。
2.土地权利状况:估价对象为国有土地,本次评估土地为××娱乐有限公司使用的划拨土地,至评估基准日,委估宗地未设定抵押权、担保权、地役权等他项权利。
3.土地利用状况:勘估基准日,其《房屋所有权证》证号为××号,待估宗地内建筑物为营业楼一栋,1973年建造,砖混结构,楼层为地上三层,地下一层,总建筑面积为5800㎡,现状容积率2.64。
二、地价影响因素分析
(一)一般因素(略)
(二)区域因素
影响估价对象作为商业用地的区域因素主要有:区域概况、交通条件、基础设施条件、规划限制等。
1.区域概况。
估价对象所处区域位于××市二级商业地段、区域内人口密度较大,商服设施完善。
2.交通条件(略)。
3.基础设施条件。
估价对象所处区域基础设施状况可达到通上水、下水、通电、通讯、通路"五通"。
供水:市政自来水统一供给。
排水:市政排水管网,雨污分流制。
供电:市供电局统一供电。
通讯:通讯线路覆盖区域。
通路:路网密度适中,路况一般。
4.规划限制。
按照××市城市总体规划,该区域内对建筑物高度、建筑风格等略有限制。
(三)个别因素
1.单位介绍。
××娱乐有限公司以经营文化娱乐业为主,如:戏剧、歌舞、电影、投影,曾兼营餐饮、洗浴、电子游戏及商业零售批发等项目。
2.宗地情况介绍。
该宗地位于×路,其四至状况为:略,土地面积为2200㎡,土地用途为商业用地。宗地地形平坦、形状不规则。宗地处于商业二级地段,距农贸市场500m,距公交站点200m,距火车站2660m,距长途汽车站2500m。宗地内无不良地质条件,该宗地临路为混合型主干道,临路地段略有大气、噪声污染,无明显水污染。勘估基准日,待估宗地内建筑物为营业楼一栋,1473年建造,砖混结构,楼层为地上三层、地下一层,总建筑面积为5800㎡,现状容积率2.64。宗地红线内具备通路、通电、供水、排水、通讯、供热和场地平整的基础设施条件。
第三部  分土地估价
一、估价原则
土地使用权价格是由其效用、相对稀缺性及有效需求三者相互作用、相互影响而形成的,而这些因素又经常处于变动中,本次估价我们在遵循公平、公正、客观、合理总原则的基础上,遵循了以下原则:(内容略)
1.替代原则;
2.需求与供给原则;
3.变动原则;
4.综合分析原则。
二、估价方法与估价过程
估价人员在认真分析所掌握的资料并进行了实地勘察之后,根据估价对象土地的特点及开发项目本身的实际情况,选取市场比较法和收益还原法为本次估价的基本方法。
1.市场比较法。
市场比较法是根据替代原则,将待估宗地与在较近时期内已经发生交易的类似土地实例进行对照比较,并依据后者已知价格,参照该土地的交易情况、期日、区域以及个别因素等差别,修正得出待估土地在评估时日地价的方法,市场比较法基本公式为:
待估宗地价格=比较实例宗地价格
某待估宗地情况指数/比较案例宗地情况指数×待估宗地估价期日地价指数/比较案例宗地交易日期地价指数×待估宗地区域因素条件指数/比较案例宗地区域因素条件指数×待估宗地个别因素条件指数/比较案例宗地个别因素条件指数
(1)比较实例选择。
本次评估,根据上述要求选择了与估价对象条件类似的三个交易实例作为比较实例,其基本情况介绍如下。
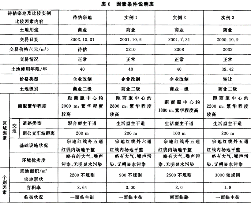
实例1:
估价对象位于××路,土地用途为商业用地,土地级别为商业E二级地,土地面积为900㎡。其四至分别为:略。现状容积率3.0。宗地距市级商服中心2000m,商服繁华度较高,距公交站点200m。该宗地临路为生活型主干道,临路地段略有大气、噪声污染,无明显水污染。宗地未来规划为商业用地。该宗地在2001年10月6日、土地使用年限为40年、宗地红线外为六通
(通上水、下水、通路、通电、通讯、通热),红线内场地平整条件下的土地使用权交易价格为2210元/㎡。
实例2:
该宗地位于×××路,土地用途为商业用地,土地级别为商业一级地与二级地交界地段,属于一级地,其四至状况为:略。土地面积2500㎡,容积率2.0。土地用途为商业用地。宗地地形平坦、形状不规则。宗地临主街且为十字交叉口,距市级商服中心2800m,商服繁华度高,距公交站点100m。该宗地临路为生活型主干道,该宗地临路地段略有大气、噪声污染,无明显水污染。宗地未来规划为商业用地。该宗地在2001年7月31日、土地使用年限为40年、宗地红线外为五通(通上水、下水、通路、通电、通讯),红线内场地平整条件下的土地使用权交易价格为2308元/㎡。
实例3:
该宗地位于××路,土地用途为商业用地,土地级别为商业二级地,其四至状况为:略。土地用途为商业用地。土地面积为3000㎡,规划容积率1.9。宗地地形平坦,一面临街,形状较规则,距市级商服中心2200m,商服繁华度较高,距公交站点200m。该宗地临路为混合型主干道,临路地段略有大气、噪声污染,无明显水污染。宗地未来规划为商业用地。该宗地在2000年10月9日、土地使用年限为39.42年、宗地红线外为五通(通上水、下水、通路、通电、通讯),红线内场地平整条件下的土地使用权交易价格为2032元/㎡。
(2)因素选择。
估价对象与比较实例各因素条件详见表6。

(3)比较因素条件指数的确定。
1)地价指数表。
根据××市经济发展情况,参考××市物价增长指数和商业用地实际交易情况,2000年10月31日至评估基准日,平均每月上涨0.2%,则地价指数详见表7。

2)容积率影响规律为商业用地以容积率2.0为基准,容积率每增高0.1,容积率上升1%,当容积率超过2.8时,容积率每增高0.1,容积率上升0.5%,容积率每降低0.1,容积率下降1.5%,容积率修正系数详见表8。

3)年期修正。

式中y--使用年期修正系数;
m--委估宗地土地使用年期40年;
n--实例3土地使用年期39.42年;
r--土地还原利率(取6%),故实例3的年期修正系数为100.4。
4)确定比较因素条件指数。
比较因素条件指数详见表9。


(4)编制因素比较修正系数表。根据比较因素条件指数表,编制因素比较修正系数表(见表10)。

即采用市场比较法测算,估价对象在2002年10月31日、土地用途为商业用地、土地使用年限设定为40年、宗地开发程度设定为红线外五通(即通路、通电、供水、排水、通讯)、红线内场地平整条件下的土地使用权价格为2338.1元/㎡。
2.收益还原法。
收益还原法是土地估价中最常用的方法之一,此方法用于土地估价时,把购买土地作为一种投资,地价款作为购买未来若干年土地收益而投入的资本。因此,收益还原法是将评估土地在未来每年预期的纯收益,以一定的还原利率统一还原为评估时日的总收益的一种方法。
此次土地评估,主要考虑房屋租赁收益这种情况。
房屋土地年租金=房地总收益
维修费+管理费+保险费+税金+城市维护建筑税+教育费附加+堤防工程修建维护管理费+年房屋折旧费=房地总成本
房地总收益-房地总成本=房地纯收益
房屋现值×房屋还原利率=房屋纯收益
房地纯收益-房屋纯收益=土地纯收益
土地纯收益/土地还原利率=土地价值
有限年期土地价格=土地价值×待估地块年期修正
具体测算如下。
(1)确定房地年总收益。
根据委托方提供的资料,宗地现建有营业楼一栋,地下一层,地上三层,总建筑面积为5800㎡,各层建筑面积均相等,1973年建造,砖混结构。
由于该宗地上建筑物进行出租,其总收人为租金。根据委托方提供的月租金水平为18.5(元/月.㎡),总建筑面积5800㎡,有效出租率为85%,可出租面积为(5800×85%)㎡,总年租金109.4460万元。
(2)年房地总费用。
管理费,指对出租房屋进行的必要管理所需的费用。分为两部分:一是出租经营过程中消耗品价值的货币支出;二是管理人员的工资支出。根据××市房地产交易所资料,取年租金的3%,为:109.4460×3%=3.2834(万元)。
维修费,指为保障房屋正常使用每年需支付的修缮费。参考的实际维修费,按建筑物重置价的2%计算。据委托方提供的资料,该宗地地上建筑物为砖混结构,重置价为600×5800=348.00(万元),维修费为348.00×2%=6.96(万元)。
保险费,指房产所有人为使自己的房产避免意外损失而向保险公司支付的费用。按房屋重置价乘以保险费率2‰计算,为348.00×2%=0.6960(万元)。
税金,指房产所有人按有关规定向税务机关缴纳的房产税和营业税等。依据税法及当地税务部门资料,交纳12%(计税基数为年租金)的房产税,房产税税金为109.4460×12%=13.1335(万元),营业税取年租金的5%,营业税税金为109.4460×5%=5.4723(万元)。
城市维护建筑税,据××市房地局、市税务局有关规定,取营业税税额的7%,为5.4723×7%=0.3830(元)。
教育费附加,据××市房地局、××市税务局有关文件规定,取营业税税额的3.5%,为5.4723×3.5%=0.1915(万元)。
房屋折旧费,指房屋在使用过程中因损耗而在租金中补偿的那部分价值。年折旧费=房屋重置价×(1-残值率)/耐用年限,耐用年限以土地使用年限计为40年。年折旧费为600×5800×(1-2%)/40=8.5260(万元)。
空房损失费,指根据实际情况,取一年中按半个月空房损失计算,为18.5×5800×85%/2=4.5602(万元)。
年房地总费用=管理费+维修费+保险费+税金+其他税费+房屋折旧费+空房损失费=43.2059万元
(3)年房地纯收益。
年房地纯收益=年房地总收益-年房地总费用
=109.4460-43.2059
=66.2401(万元)
(4)年土地纯收益。
年土地纯收益=年房地纯收益-年房屋纯收益
建筑物现值=重置价×{1-[(1-残值率)/房屋可使用年限]×已使用年限)。房屋可使用年期为50年,已使用29年,由此得出建筑物现值为150.1968万元。土地还原利率是取中国人民银行公布的固定资产一年期贷款利息率以及结合土地投资风险情况,综合考虑确定土地还原利率取9%,通常情况下土地还原利率比建筑物还原利率要低2%~3%,考虑我国相关行业的实际情况,按建筑物还原利率比土地还原利率建议高出1%~2%计算,即此次评估建筑物还原利率确定为10%。
年房屋纯收益=150.1968×10%=15.0197(万元)
年土地纯收益=66.2401-15.0197=51.2204(万元)
土地价值=土地纯收益/土地还原利率
=51.2204/9%
=569.1156(万元)
土地单价=5691156/2200=2587.9(元/㎡)
即采用收益还原法测算,得到待估宗地在2002年10月31日、土地使用年限设定为40年、土地用途设定为商业用地、土地开发程度设定为宗地红线外五通(通上水、通下水、通电、通讯、通路)、红线内场地平整条件下的土地使用权价格为2587.9元/㎡。
三、地价确定
1.地价的确定方法。
根据地价评估技术规程及估价对象的具体情况,采用了基准地价系数修正法和收益还原法测算,根据××市同类用地的地价水平,经与当地土地管理局商榷以及评估人员的估价经验综合,认为:采用两种方法的加权算术平均值能够较客观的反映当地的地价水平,作为待估宗地的土地价格较为合理,则××娱乐有限公司委托评估的一宗商业用地的土地价格以两种方法的加权算术平均值作为最终价格。详见表11。

2.估价结果。
××娱乐有限公司委托评估的一宗商业用地,土地面积2200㎡,在2002年10月31日,土地使用年限设定为40年,土地开发程度设定为宗地红线外"五通"(即通路、通电、供水、排水、通讯)及宗地红线内"场地平整"条件下的土地价格如下所示。
单位地价:2413元/㎡。
总地价:530.86万元。
大写:伍佰叁拾万捌仟陆佰元整。
(注:货币种类为人民币)。
第四部分  附件
附件一:《国有土地使用证》(证号略)复印件;
附件二:企业营业执照复印件;
附件三:《土地评估机构注册证书》复印件;
附件四:《土地估价师资格证书》复印件。
正确答案:
第一部分总述
1.估价依据,缺少企业改制中划拨土地使用权管理的有关文件、估价依据过于笼统。
2.缺少土地权属材料。
3.估价规程缺版本号。
4.缺少估价人员实地勘察及调查资料。
5.地价定义:缺少宗地实际用途、实际开发程度、客积率及现状条件及规划条件描述。
6.估价结果一览表中,土地权利限制中缺少他项权利描述。
7.需要特殊说明事项中缺少市场客观性,土地利用持续性的有关说明。
8.没有有效期的说明。
9.违规使用产生的法律责任的有关说明。
10.资料来源的说明,及各自对其真实性负责的有关说明。
11.缺少估价机构负责人签字一项。
第二部分估价对象描述及地价影响因素分析
12.登记状况中无宗地号、图号及土地级别说明。
13.区域因素中缺少商服繁华度、环境条件及公共设施条件描述。
14.个别因素:缺少临街宽度及深度说明。
第三部分估价方法
15.原则中无预期收益原则。
16.缺少因素选择的说明。
17.缺少部分因素修正幅度的说明与分析。
18.实例2与其他级别不同,未进行修正,未作出相应说明。
19.实例3,土地使用年期修正系数计算过程有误(反),应为实例3土地年期系数/委估宗地土地年期系数。
20.实例1基础设施为"六通一平"与委估"五通一平"不一致,未作修正。
21.实例l容积率修正系数计算有误。
22.月租金水平为委托方提供的实际发生费用应为客观费用。
23.房屋折旧费用计算中耐用年期应为房屋可使用年期(1973年建造),土地年期不应仅设定40年,应为50年。
24.土地还原利率与报告前边市场比较法中的土地还原利率不一致。
25.收益还原法中,求取土地价格时,未进行有限年期修正。
26.在最终地价确定中,采取的加权算术平均值,对各自权重取值未进行说明与分析。
第四部分附录
27.未有企业改制有关批准文件的复印件。
28.未有《房屋所有权证》复印件。
29.未有估价机构营业执照复印件及现状照片。

百分百考试网 考试宝典

立即免费试用