北京儿童医院血液病中心住院医师规范化培训细则(6年轮转计划)

发布时间:2017-11-30 共1页

北京儿童医院根据市中医管理局规定,为提高我院专业技术队伍的业务素质,特拟定血液病中心住院医师六年培训计划,具体如下:

一、第一阶段(1-3年)培训计划

由医院统一安排,参加内科各专业临床轮转3年,包括轮转血液病中心4个月(白血病病房2月、杂病病房2月)。(要求详见儿内科住院医师通科培训细则)

二、第二阶段(第4-6年)培训计划

(一)血液专业轮转计划

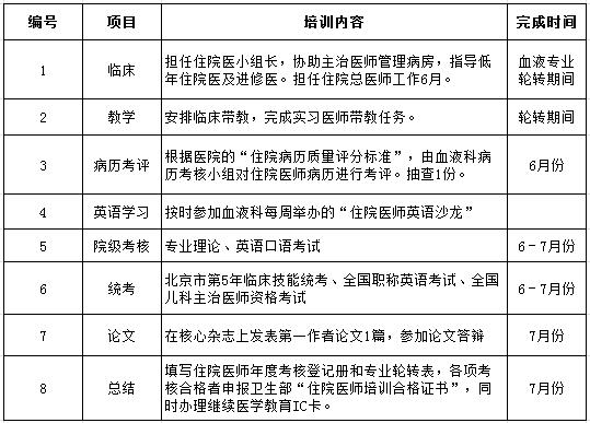
血液专业轮转计划

(二)专业培训内容及要求

【第四年】

专业培训内容及要求 1

【第五年】

专业培训内容及要求 2

【第六年】

急诊室轮转半年,并视专业定向和个人对专业知识与技能掌握情况,酌情增加轮转时间。

(三)轮转各专业病房要求

【白血病专业】

1.熟练掌握鞘内注射、骨穿等血液科基本操作。

2.掌握小儿白血病的诊断、鉴别诊断及治疗,熟悉化疗方案。

3.掌握小儿白血病合并症、危重症的诊断和治疗原则。

4.掌握主要化疗药物的作用机制、用途、用法及副作用。

5.掌握小儿白血病的支持治疗方法。

6.掌握血、骨髓涂片中各类白血病幼稚细胞的辨认,掌握血、骨髓片的染色技术。

【淋巴瘤专业】

1.掌握小儿淋巴瘤的诊断、分型、鉴别诊断及治疗,熟悉化疗方案。

2.掌握小儿淋巴瘤各种合并症、危重症的诊断、治疗。

3.掌握主要化疗药物的作用机制、用途、用法及付作用。

4.掌握淋巴瘤病人淋巴结活检后病人的监测。

【血液杂病专业】

1.掌握骨髓活检操作技术。

2.学会小儿贫血、溶血、出血、肝脾肿大待查等血液疾病的诊断分析思路。

3.掌握小儿各种类型贫血的病因、诊断、鉴别诊断、治疗原则。

4.掌握急性溶血性贫血的处理、诊断及鉴别诊断。

5.熟悉出、凝血的基本机理、出血性疾病的基本分类、诊断、处理。

6.掌握血小板减少性紫癜的发病机理、诊断依据、治疗及预后。

7.掌握传染性单核细胞增多症的诊治。

8.了解各种类型组织细胞增生症的诊断、鉴别诊断、治疗。

9.了解再生障碍性贫血、骨髓增生异常综合征的发病机理、诊断、各种治疗方法的作用机理及疗效评价。

10.了解少见血液疾病(戈谢氏病、尼曼-匹克病等)的诊断、鉴别诊断、治疗及预后。

11.能辨认常见血液杂病:血小板减少性紫癜、再生障碍性贫血、各种类型贫血的末梢血、骨髓象。

【造血干细胞移植专业】

1.了解造血干细胞移植适应症,不同来源造血干细胞移植原理。

2.了解异基因造血干细胞移植常用预处理方案、药物用法。

3.了解GVHD的临床表现、诊断、处理。

4.了解间质性肺炎的诊断、处理。

【血检室】

1.掌握血、骨髓片染色技术。

2.会辨认常见血液疾病的骨髓、血涂片,会阅读分析骨髓报告。

3.了解流式细胞仪检测白血病免疫学表达原理,会分析报告。

4.示教染色体条带分析。

5.示教PCR原理、临床意义。

(四)住院总医师职责

1.掌握常见血液疾病的诊断、鉴别诊断、治疗。

2.掌握儿科各种危重症的抢救及处理。

3.掌握血液专业各种危重症的抢救、处理。

4.参加病房、科组织的各级医师查房。

5.协助上级医师管理病房,指导低年资住院医师工作。

6.完成论文1篇,并在核心杂志上发表。

以上就是关于北京儿童医院血液病中心住院医师规范化培训细则(6年轮转计划)的全部内容,希望对感兴趣的血液病住院医师有所帮助。但小编提醒各位,具体要求请以医院发放通知为准,本文仅做参考。

百分百考试网 考试宝典

立即免费试用