查找
考试宝典
考试宝典简介
卫生高级职称
卫生高级职称(全国)
安徽
北京
福建
甘肃
广东
广西
贵州
海南
河北
河南
黑龙江
湖南
江苏
江西
辽宁
内蒙古
宁夏
青海
山西
陕西
浙江
上海市
四川
天津市
新疆
云南
重庆
中级卫生资格
主管护师
内科主治医师
外科主治医师
妇产科主治医师
儿科主治医师
全科主治医师
药学职称
中药学职称
检验职称
中国卫生人才网报名入口
初级卫生资格
护师
住院医师规培
卫生系统招聘
医用设备业务能力考评
中国卫生人才网报名入口
执业资格
执业医师
临床执业医师
临床执业助理医师
口腔执业医师
口腔执业助理医师
中西医医执业医师
中西医执业助理医师
公卫执业医师
公卫执业助理医师
new
乡村全科助理医师
报名入口
执业护士
考试介绍
考试大纲
报名条件
报名时间
报名方式
考试时间
考试题型
通过标准
执业药师
考试介绍
考试科目
考试大纲
报名条件
政策解析
报名时间
考试时间
考试题型
成绩管理
通过标准
证书注册
安徽
广东
广西
云南
浙江
四川
重庆
北京
天津
福建
甘肃
贵州
海南
河北
河南
湖北
湖南
江苏
江西
辽宁
黑龙江
内蒙古
宁夏
青海
山西
西藏
新疆
委直属单位
当前位置:
首页
医学类
卫生高级职称
考试动态
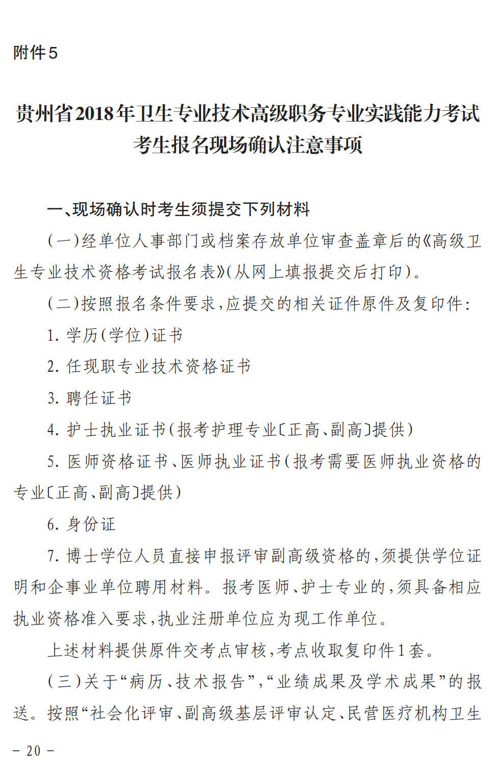
关于开展贵州省2018年卫生专业技术高级职务专业实践能力考试报名工作有关事项的通知
发布时间:2018-05-10 共1页
百分百考试网 考试宝典
立即免费试用
最近更新
热点排行
山西省卫生健康委员会关于2023年度 全省卫生系列和卫生管理专业高级职称评审有关事项的通知
关于开展2023年内蒙古自治区卫生健康高级专业技术资格专业知识和实践能力考试工作的公告
四川省人事考试中心 关于做好2023年度卫生和基层卫生专业技术人员副高级资格考试考务工作的通知
宁夏关于2023年卫生系列和计划生育系列高级职称业务能力考试有关事宜的通知
湖北关于开展2023年度卫生技术高级职务评审水平能力测试工作的通知
福建省卫生健康委员会 福建省人力资源和社会保障厅关于做好2023年度全省卫生系列高级专业技术职务实践技能考试的通知
安徽关于开展2023年卫生系列高级专业技术资格考试工作的通知
关于开展2023年度委直属和联系单位高级专业技术资格考试报名的通知
西藏2023年全区卫生系列专业技术人员职称业务考试通知
湖南关于做好2023年度全省卫生系列高级职称专业理论考试工作的通知
甘肃破格晋升高、中级专业技术职务评聘办法/评审要求/评审条件
新疆自治区职称评审网上申报系统有关事项的通知
初级药师必须是在医院工作才可以考吗?药店工作可以考药师吗
初级放射医学技士考试报名条件-2013年初级放射医学技士报考要求
全国各地2014年卫生高级职称考试报名/入口/考试/时间汇总
安徽省卫生系列高级专业技术资格评审标准条件/评审申报要求
2014年度上海市卫生系列高级专业技术职务任职资格评审通过人员公示名单:副主任医师
2014年卫生高级职称考试报名时间/医学高级职称考试报名时间
新疆专业技术资格评审网上申报材料网址 http://www.xjzcsq.com/
2011年度黑龙江省医学高级评审通过人员公示名单(西医专业)